doi: 10.56294/pa202312
ORIGINAL
Interpretation of the imaginary of farmers about the products obtained through urban agriculture
Interpretación del imaginario de los agricultores sobre los productos obtenidos por medio de la agricultura urbana
María
Angélica Vargas I1 *, Diego Armando
Osorio H1 *, Leonela Narváez G1 *, Verenice Sánchez Castillo1
*
1Universidad de la Amazonia. Florencia, Caquetá, Colombia.
Citar como: Vargas I MA, Osorio H DA, Narváez G L, Sánchez Castillo V. Interpretation of the imaginary of farmers about the products obtained through urban agriculture. Southern perspective / Perspectiva austral. 2023;1:12.https://doi.org/10.56294/pa202312
Recibido: 25-06-2023 Revisado: 23-09-2023 Aceptado: 29-11-2023 Publicado: 30-11-2023
ABSTRACT
The present investigation was carried out with the objective of identifying the factors that affect the adoption of urban agriculture practices in the municipality of Florencia, Caquetá.
To achieve this objective, an exploratory study was carried out that involved the collection and analysis of data through surveys and interviews with Mr. José. The result of this research was analyzed in detail on the interpretation of the farmers’ imaginary about the products obtained through urban agriculture, as well as recommendations to promote their adoption and improve their impact on the local population. So that is why urban agriculture is a useful tool to promote the sustainable development of cities. This is because it offers a viable solution to satisfy the growing demand for food and self-consumption in the urban area, discovering food sovereignty in addition to creating important social, economic and environmental benefits.
Keywords: Sovereignty; Self-Consumption; Urban Agriculture; Beneficial.
RESUMEN
La presente investigación se realizó con el objetivo de identificar los factores que inciden en la adopción de prácticas de agricultura urbana en el municipio de Florencia, Caquetá.
Para lograr este objetivo, se llevó a cabo un estudio exploratorio que involucró la recopilación y análisis de datos a través de encuestas y entrevistas con el señor José. El resultado de esta investigación fue analizado de manera detallada sobre la interpretación del imaginario de los agricultores sobre los productos obtenidos por medio de la agricultura urbana, así como recomendaciones para fomentar su adopción y mejorar su impacto en la población local. A fin de que es por ello que la agricultura urbana es una herramienta útil para promover el desarrollo sostenible de las ciudades. Esto se debe a que ofrece una solución viable para satisfacer la creciente demanda de alimentos y el autoconsumo en el área urbana, generando una soberanía alimentaria además de crear importantes beneficios sociales, económicos y ambientales.
Palabras clave: Soberanía; Autoconsumo; Agricultura Urbana; Benéficos.
INTRODUCCIÓN
En la década de los 60 y 70 surge la llamada Revolución verde, la cual se creía resolvería los problemas de abastecimiento de arroz y trigo, esta nueva tendencia trajo consigo “beneficios” en el uso de insumos externos de las nuevas variedades a cultivar. Aunque con el paso del tiempo se comprobó los perjuicios y daños medioambientales que esta tendencia conllevaba, debido al uso indiscriminado de productos de síntesis química según: Pazos-Rojas, L. A. et al., (2016)
“la producción masiva de cultivos agrícolas, especialmente aplicada para monocultivos de cereales, tales como maíz y trigo. Bajo esta propuesta se implementaron algunos componentes que fueron claves para hacer permisible la idea, el uso de variedades mejoradas, la adición de cantidades elevadas de fertilizantes nitrogenados (por ejemplo, urea, nitrato de amonio, cloruro de amonio, entre otros), la implementación de parcelas con riego y el uso de pesticidas y herbicidas. Con ello, se lograron rendimientos de cultivos muy elevados de forma tal que los costos de los alimentos disminuyeron significativamente provocando una mayor disponibilidad de éstos. Sin embargo, la excesiva explotación de los terrenos de cultivo, ha generado daños al medioambiente y los miembros del entorno.” (p7).
Frente a esta problemática que nos aqueja a causa de las consecuencias ya mencionadas debido a esta directriz, surge como una solución la agricultura urbana que en términos conceptuales, la FAO (2015) citado por Ángel-Lozano & Nava-Tablada (2019) define a la agricultura urbana y periurbana (AU) como el cultivo de plantas (principalmente de ciclo de producción corto) y la cría de animales en el interior y en los alrededores de las ciudades, con la finalidad de satisfacer las necesidades alimentarias de la población urbana.
A nivel nacional, en Colombia, específicamente en las ciudades de Bogotá, Medellín y Cartagena, el Jardín Botánico de Bogotá y de Medellín, e instituciones internacionales han capacitado a más de 50 mil personas en técnicas para el cultivo en espacios urbanos. “En Medellín, existen 7 500 huertos en 90 municipios. Se trata de iniciativas complementarias al Plan MANA10 y al Bogotá sin hambre, ya existentes” (Zaar M, 2011, p. 2-3).
A nivel local en el gobierno del entonces presidente de la república de Colombia Juan Manuel Santos Calderón se iniciaron los diálogos de paz, con las extintas guerrillas de las farc-ep. Uno de los puntos cruciales acordados en dichos diálogos fue el de la reforma agraria integral y el reintegro a la vida civil de los excombatientes por medio de un acompañamiento del gobierno, Razón por la cual y dando cumplimiento con lo establecido en los acuerdos. El gobierno municipal de Florencia – Caquetá dio inicio al programa de Agricultura Urbana Para sanar las heridas de la “violencia” gracias a esta iniciativa se beneficiaron más de 3 000 personas donde el 55 % son mujeres. El proceso es apoyado por el (PMA), programa mundial de alimentos de la ONU, en articulación con la Unidad para la Atención y Reparación Integral a las Víctimas (UARIV) y el SENA Regional Caquetá. El objetivo de la presente investigación es, por tanto, analizar y comprender los factores que inciden en la adopción de prácticas de agricultura urbana en el municipio de Florencia, Caquetá. Donde fue analizado la interpretación del imaginario de los agricultores sobre los productos obtenidos por medio de la agricultura urbana.
METODOLOGÍA
La presente investigación se llevó a cabo en el municipio de Florencia, Caquetá, ubicado al sur de Colombia, en la Región Amazónica, en las coordenadas 1°36´51” latitud norte y 75°36´42” longitud oeste, con altitud media de 242 msnm, precipitación media anual de 3840 mm y temperatura entre 25°C y 35 °C. (Patiño et al., 2016).
Esta investigación se fundamenta o comparte el paradigma histórico hermenéutico, ya que busca identificar los factores que inciden en la adopción de agricultura urbana, así como las motivaciones de las familias, para hacer este tipo de producción, una actividad propia e intrínseca a la cotidianidad urbana, como medio de vida activo dentro de las actividades productivas de las familias (Santos Rivera, 2010). Sin embargo, el sociólogo chileno Manuel A. Baeza insinúa que la hermenéutica permite un posicionamiento distinto respecto de la realidad: “aquel de las significaciones latentes” (2002, citado en Cárcamo, 2005, p.204). Además, propone que el investigador hermenéutico asume empáticamente la subjetividad del texto (o de las diversas lecturas) incluyendo aún sus prejuicios.
Se realizó una entrevista a profundidad según la percepción del productor José. La entrevista se desarrollo de forma presencial en el hogar donde lleva a cabo su proceso referente a la agricultura urbana, la información obtenida del productor fue gracias a la recopilación de horas de grabación informal y entrevista directa la cual fue transcritas en Word e ingresadas en el software de procesamiento de datos cualitativos Atlas Ti, versión 9.0. Posteriormente, se redactaron los hallazgos y se realizó la respectiva triangulación.
RESULTADOS Y DISCUSIÓN
Análisis exploratorio -nube de palabras
Dentro de la percepción de agricultura urbana se descubrieron muchos puntos de vista o argumentos que conlleva a qué es y cómo funciona, dentro de la percepción del señor José de la ciudad de Florencia en el barrio del Tymi. considera que la agricultura urbana va ligada a la necesidad que se tiene para contrarrestar el encarecimiento del día a día con referente a los alimentos que se consigue en la plaza de mercado, dentro de su percepción resaltan palabras como “cultivos” “suelo” “abono” “semillas” “dedicación” “beneficios” “dificultades” es por ello que da como resultado un enfoque más fácil y flexible ya que no es necesario grandes extensiones de tierra sino dedicación y gusto por lo que se hace, como lo afirma el señor José “dicen que la tierra no sirve, pero el que no sirve es uno” (Figura 1)

Figura 1. Nube de palabras percepción de agricultura urbana
Análisis deductivo – network de las familias
El proceso de globalización, ha permeado las costumbres y tradiciones alimentarias y productivas de millones de familias tanto en lo rural como en lo urbano. Así pues, cada día existe una mayor preocupación por producir con destino a la venta y comercialización, y se da poca importancia al autoconsumo. Sin embargo, existen experiencias que son contrarias a esta dinámica, desarrollando cultivos y procesos pensados en la autonomía y soberanía alimentaria. Por ello se precisó en identificar los imaginarios que tienes estos agricultores en este caso de la parte urbana, que hace que sean casos diferentes y dignos de réplica.
En este orden, las entrevistas a los agricultores urbanos en la ciudad de Florencia, permitieron identificar tres familias de análisis: económico-productivo, técnico y percepción.
Familia económico-productivo
Según Correa (2023), lo económico productivo, se refiere a cualquier actividad que involucre la producción de bienes y servicios para su venta. Estas incluyen agricultura, industria, manufacturación, comercio, minería, energía y muchas otras.
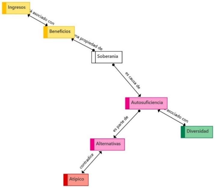
Para el entrevistado lo económico-productivo, debe entenderse desde la autosuficiencia y la soberanía alimentaria, es decir no solo la producción destinada al mercado, para él, la soberanía alimentaria es el eje principal para el sostenimiento de cada familia y de esta manera alcanzar la autosuficiencia y equilibrio económico. Esta afirmación, coincide con lo planteado por García (2013), quien sostiene que, la soberanía se refiere a la capacidad de una comunidad, región o nación para determinar sus propios sistemas alimentarios, en lugar de depender de sistemas externos para satisfacer sus necesidades alimentarias.
No obstante, para ser autosuficientes es preciso fomentar la diversidad, es decir: más productos, mejor alimento, mayores posibilidades de ingreso, por ende, más soberanos. En este contexto, la diversidad significa reconocer y respetar la variedad de formas en que las comunidades producen, distribuyen, consumen y comparten los alimentos, así como el valor cultural, social, ambiental, económico y nutricional de estas prácticas (Domínguez et al., 2022).
Por ello la soberanía, es una generadora de beneficios tanto sociales como económicos, toda vez que la generación de excedente, permite unos ingresos esporádicos para las familias y la autosuficiencia, favorece el ahorro en la compra de alimentos externos al sistema. Esta situación en el contexto urbano, se considera atípica, en razón a que culturalmente la producción de alimentos y la autosuficiencia es un concepto asociado con la ruralidad (Figura 2):

Figura 2. Network familia económico – productivo
Familia técnico-productivo
Lo técnico productivo para el estudio de la agricultura urbana es una herramienta esencial para comprender los factores que influyen en la producción agrícola en zonas urbanas. Según Ngozi (2019), el técnico productivo es un profesional basado en sus conocimientos adquiridos de forma empírica o heredado por sus raíces ancestrales en las diferentes habilidades para el mantenimiento y mejoras para sus diferentes cultivos en espacios urbanos. Estas incluyen lotes comunales, terrazas, jardines comunitarios, tejados, viveros y sistemas de recolección de aguas lluvias.
Como lo menciona (Méndez et al., 2005) el fenómeno de la agricultura urbana, desde sus distintos ángulos, quiebra el desconocimiento a la exclusiva asociación ente agricultura y ruralidad, abriendo a su vez la posibilidad de integrar la actividad agrícola al propio quehacer urbano, generalmente caracterizado por el uso improductivo del suelo y la predominancia de un género de vida de tipo industrial-transforma-dor. Así, en la medida en que se dice que actualmente lo rural no se limita a lo agrícola, vale igualmente dar una mirada a su habitual contraparte; llegando, si es preciso, a la siguiente conclusión: hoy lo urbano contempla la producción agrícola y pecuaria directa.
Es por ello que se evidenció el éxito de los diversos cultivos por parte del señor José, debido a su dedición como lo describe (DOWEL, 2018) requiere no solo entusiasmo y paciencia, sino también un compromiso serio para entender los aspectos técnicos de la agricultura, para una práctica sostenible". y a la sabiduría adquirida por medio del día a día en su actividad productiva.

Figura 3. Network familia técnico – productivo
Familia Percepción
Según (Reeve et al., 2020). La percepción es el proceso por el que nuestro sistema sensorial complejo recibe información del entorno, la interpreta y la usa para comprender el mundo que nos rodea partiendo de esta afirmación se entiende por qué algunas personas toman la agricultura como un hobby más que una necesidad o trabajo. Asumiendo estrategias de reciclaje, al igual que la reutilización de los materiales usados, se ha convertido en una práctica común para reducir la producción de residuos y mitigar los efectos en la calidad ambiental (Borsani 2011). Con base a lo anterior notamos como son utilizados algunos elementos (no renovables) como las llantas las cuales utiliza para el soporte de los diversos sustratos para la siembra de los diferentes cultivos los cuales todos estos procesos de adecuación, implementación y control de los mismo se han venido desarrollando de forma empírica obteniendo resultados positivos en el proceso.

Figura 4. Network familia Percepción
CONCLUSIONES
En muchas ocasiones queremos encontrar soluciones al problema económico y al encarecimiento de los alimentos de forma externa a nuestros hogares es por ello que la agricultura urbana es una herramienta útil para promover el desarrollo sostenible de las ciudades. Esto se debe a que ofrece una solución viable para satisfacer la creciente demanda de alimentos en el área urbana, además de crear importantes beneficios sociales, económicos y ambientales. De modo que se da una nueva percepción de agricultura (agricultura urbana). Si enfocamos nuestros esfuerzos a cultivar nuestros propios alimentos de forma controlada en espacios reducidos con dedicación y esfuerzo se verá reflejado con gran beneplácito como nos desligamos del fenómeno inflacionario de los productos de la canasta familiar ya que sin importar las condiciones del suelo podemos cultivar y producir nuestros propios alimentos y de esa manera favorecer nuestro bolsillo frente a los productos adquiridos en la plaza de mercado
REFERENCIAS
1. Agencia Española de Cooperación Internacional para el Desarrollo [AECID]. (2018). Seguridad alimentaria y nutricional en la cooperación española: pasado, presente y futuro.
2. Ángel-Lozano, G., & Nava-Tablada, M. E. (2019). Limitantes técnico-productivas y socioeconómicas para la adopción de la agricultura urbana. El caso de la red de agricultura urbana y periurbana de Xalapa, Veracruz. Tropical and Subtropical Agroecosystems, 22, p. 97-106.
3. Bocchi, C. P., de Souza Magalhães, É., Rahal, L., Gentil, P., & de Sá Gonçalves, R. (2019). A década da nutrição, a política de segurança alimentar e nutricional e as compras públicas da agricultura familiar no Brasil. Revista Panamericana de Salud Pública, 43(Supl. 1). https://doi.org/10.26633/rpsp.2019.84
4. Bonet de Viola, A. M., Vidal, E. A., Piva, E., Saidler, S., Schierano, V., & del Pazo, M. (2021). La primacía de los derechos sociales relacionados con un nivel de vida adecuado: una reivindicación (in)esperada de la pandemia. Revista de La Facultad de Derecho y Ciencias Políticas, 51(134),p. 83-99.
5. Borbón-Mórale, C., Robles Valencia, A., & Huesca Reynoso, L. (2010). Caracterización de los patrones alimentarios para los hogares en México y Sonora, 2005-2006. Estudios Fronterizos, 11(21), p.203-237. https://doi.org/10.1016/0272-8842(82)90011-6
6. Borsani, M. S. (2011). Materiales ecológicos: estrategias, alcance y aplicación de los materiales ecológicos como generadores de hábitats urbanos sostenibles.
7. Botía-Rodríguez, I., Cardona-Arguello, G. A., & Carvajal-Suárez, L. (2019). Patrón de consumo de verduras en una población infantil de Pamplona: Estudio Cualitativo. Universidad y Salud, 22(1), p.84 - 90. https://doi.org/10.22267/rus.202201.178
8. Buitrago-Guillen, M. E., Ospina-Daza, L. A., & Narváez-Solarte, W. (2018). Silvopastoral systems: An alternative in the mitigation and adaptation of bovine production to climate change. Boletín Científico Del Centro de Museos, 22(1),p. 31–42. https://doi.org/10.17151/bccm.2018.22.1.2
9. Cárcamo V., Héctor. (2005). Hermenéutica y análisis cualitativo. En: Revista de epistemología de las ciencias sociales Cinta de Moebio (23), p. 204-216, Universidad de Chile, Santiago, Chile. En: http://www.facso.uchile.cl/publicaciones/moebio/23/carcamo.htm
10. Correa, F. (2023). Economía, ecología y democracia: Hacia un nuevo modelo de desarrollo. Editorial Catalonia
11. Diccionario de la lengua española [RAE]. (2019). Adopción. Adopción. https://dle.rae.es/adopción
12. Domínguez Ruiz, Y., & Soler Nariño, O. (2022). Seguridad alimentaria familiar: apuntes sociológicos para lograr sistemas alimentarios locales inclusivos, municipio Santiago de Cuba. Revista Universidad y Sociedad, 14(2), 446-457.
13. Ekmeiro Salvador, J., Moreno Rojas, R., García Lorenzo, M., & Cámara Martos, F. (2015). Food consumption pattern at a family level of urban areas of Anzoátegui, Venezuela. Nutrición Hospitalaria, 32(4), p. 1758–1765. https://doi.org/10.3305/nh.2015.32.4.9404
14. Ester Casanova, Blasi Urgell Morales, Josep Mª Urgell Blanch (2013). Manual de iniciación al huerto urbano. http://media.firabcn.es/content/S112014/docs/Manual_iniciacion_huerto_urbano.pdf
15. Franco-Crespo, C., Andrade-Sánchez, V., & Baldeón-Báez, S. (2021). Identificación de modelos de producción sostenible de alimentos en el cantón Píllaro como aporte a la soberanía alimentaria
16. García, A. (2013). La Soberanía Alimentaria: Concepto y Desarrollo. Revista Mexicana de Ciencias Agrícolas, 4(2), 355-369.
17. García-Nieto, M.T., Viñarás-Abad, M., & Cabezuelo-Lorenzo, F. (2020). Medio siglo de evolución del concepto de Relaciones Públicas (1970-2020). Artículo de revisión. El Profesional de La Información, 29(3), p.1 -- 11. https://doi.org/10.3145/epi.2020.may.19
18. Huerta, S, K. K., & Martínez, C, A. L. (2018). La revolución verde. 4(c), 1040–1052.
19. Ibarra, J. T., Caviedes, J., Barreau, A., & Pessa, N. (2019). Huertas familiares y comunitarias: En Huertas Familiares Comunitarias (p. 17–28).
20. Ingram, J. (2020). Nutrition security is more than food security. Nature Food, 1(1),p. 2. https://doi.org/10.1038/s43016-019-0002-4
21. López-González, J. L., Álvarez-Gaxiola, J. F., Rappo-Miguez, S. E., Damian-Huato, M. N., Méndez-Espinosa, J. A., & Paredes-Sánchez, J. A. (2019). Family Gardens and Food Security: the Case of the Municipality of Calpan, Puebla, México. Agricultura Sociedad Y Desarrollo, 16(3), p. 351–371.
22. Martínez, R., Trejo, G., López, M., & Velázquez, R. (2018). Estudio de las organizaciones y su entorno regional. Oaxaca en la sustentabilidad.
23. Méndez, M., Ramírez, L., & Alzate, A. (2005). La práctica de la agricultura urbana como expresión de emergencia de nuevas ruralidades: reflexiones en torno a la evidencia empírica. Cuadernos de desarrollo rural, (55), 51-70.
24. Mirafuentes, C., & Rosa, D. (2019). La Revolución Verde y la soberanía alimentaria como contrapropuesta.
25. Morán, A, N., & Hernández, A, A. (2011). Historia de los huertos urbanos. De los huertos para los pobres a los programas de agricultura urbana ecológica. https://oa.upm.es/12201/1/INVE_MEM_2011_96634.pdf
26. Nadal, A., Cerón, I., Cuerva, C, E., Gabarrell, D, X., García-Tornel, J, A., Pons, V, O., & Sanyé-Mengual, E. (2015). Agricultura urbana en el marco de urbanismo sostenible. Temes de disseny, (31), p.92-103.
27. Ochvano, B. (2020). Factores que determinan la adopción de tecnologías orgánicas por los productores de cacao (Theobroma cacao L) del Distrito de Irazola - Provincia de Padre Abad - Ucayali - Perú. p. 34–47.
28. Oficina del Alto Comisionado para los Derechos Humanos [ACNUDH]. (2020). Declaración universal sobre la erradicación del hambre y la malnutrición. https://www.ohchr.org/SP/ProfessionalInterest/Pages/EradicationOfHungerAndMalnutrition.aspx
29. Olguita Lucía Parra Saldaña (2018, 27 de noviembre). Agricultura urbana
30. Pazos-Rojas, L. A., Marín-Cevada, V., Elizabeth, Y., García, M., & Baez, A. (2016). Uso de microorganismos benéficos para reducir los daños causados por la revolución verde. Revista Iberoamericana de Ciencias, 3(7),p. 72-85
31. Reeve, J., Olson, J. E., & Walsh, A. J. (2020). Psicología. México: McGraw-Hill Interamericana.
32. Referencia: Ngozi, J. (2019). Técnico Productivo en Agricultura Urbana. El diamante en el agro. Recuperado de http://www.eldiamanteenelagro.com/como-ser-un-tecnico-productor-en-agricultura-urbana/.
33. Ricardo, R., C, M, & GIL, Z, M. L. (2019). Huertas urbanas como alternativa de desarrollo económico sostenible. Universidad Nacional abierta y a distancia - UNAD. Especialización en gestión de proyectos.
34. Ruiz Agudelo, C. A., Hurtado Bustos, S. L., Carrillo Cortes, Y. P., & Parrado Moreno, C. A. (2019). Lo que sabemos y no sabemos sobre los sistemas agroforestales tropicales y la provisión de múltiples servicios ecosistémicos. Una revisión. Revista Ecosistemas, 28(3), p. 26–35.
35. Torres, S. G., & Ariza, F. A. P. (2022). Peasant women and food sovereignty: proposals for a better living, the experience of Inza, Cauca (Colombia). Revista de Economia e Sociología Rural, 60(3), 1–21. https://doi.org/10.1590/1806-9479.2021.248019
36. Vargas, R. L., Rivas, J. J. N., & Herrera, D. C. (2020). Los huertos urbanos como estrategia de transición urbana hacia la sostenibilidad en la ciudad de Málaga. Boletín de la Asociación de Geógrafos Españoles, (86).
37. Zaar , M. (2011). Agricultura urbana: algunas reflexiones sobre su origen e importancia actual. Revista bibliográfica de Geografia y Ciencias Sociales.
38. Zafra Galvis, Orlando (2006) Tipos de Investigación Revista Científica General José María Córdova, 4(4), p. 13-14
FINANCIACIÓN
Ninguna.
CONFLICTO DE INTERÉS
Ninguno.
CONTRIBUCIÓN DE AUTORÍA
Conceptualización: María Angélica Vargas I, Diego Armando Osorio H, Leonela Narváez G, Verenice Sánchez Castillo.
Curación de datos: María Angélica Vargas I, Diego Armando Osorio H, Leonela Narváez G, Verenice Sánchez Castillo.
Investigación: María Angélica Vargas I, Diego Armando Osorio H, Leonela Narváez G, Verenice Sánchez Castillo.
Administración del proyecto: María Angélica Vargas I, Diego Armando Osorio H, Leonela Narváez G, Verenice Sánchez Castillo.
Recursos: María Angélica Vargas I, Diego Armando Osorio H, Leonela Narváez G, Verenice Sánchez Castillo.
Supervisión: María Angélica Vargas I, Diego Armando Osorio H, Leonela Narváez G, Verenice Sánchez Castillo.
Redacción – borrador original: María Angélica Vargas I, Diego Armando Osorio H, Leonela Narváez G, Verenice Sánchez Castillo.