doi: 10.56294/pa202427
ORIGINAL
Analysis of farmers’ imaginary around the transition and adoption of the new livestock reconversion model in the municipality of Cartagena del Chairá
Análisis de imaginarios de los campesinos alrededor de la transición y la adopción del nuevo modelo de reconversión ganadera en el municipio de Cartagena del Chairá
Daniela Álvarez García1, Diana Yarledy Cruz Cerón1,
Verenice Sánchez Castillo1
*
1Universidad de la Amazonia. Florencia, Caquetá, Colombia.
Cite as: Álvarez García D, Cruz Cerón DY, Sánchez Castillo V. Analysis of farmers’ imaginary around the transition and adoption of the new livestock reconversion model in the municipality of Cartagena del Chairá. Southern perspective / Perspectiva austral. 2024; 2:27. https://doi.org/10.56294/pa202427
Submitted: 19-09-2023 Revised: 20-02-2024 Accepted: 17-04-2024 Published: 18-04-2024
ABSTRACT
Traditional livestock systems have generated unfavorable changes in the ecosystem and, in turn, its management does not present sustainability in the property that runs it as the main economic activity. Therefore, the imaginary of the producer regarding the approach of livestock reconversion from traditional livestock systems to sustainable systems is unknown. The work was carried out on the Los Laureles farm, belonging to the municipality of Cartagena del Chairá, which presented extensive livestock farming as the only activity that generates economic resources. Data collection was carried out through an interview. In results and discussion, three perceptions focused on technical-productive, socio-humanistic and economic areas were obtained. The perception of the producer was positive, although the implementation of the reconversion presents external factors that directly influence the economy and availability of time of the farmer.
Keywords: Traditional Systems; Livestock; Livestock Reconversion; Imaginary; Perception.
RESUMEN
Los sistemas tradicionales de ganadería han generado cambios desfavorables en el ecosistema y a su vez el manejo de este no presenta sustentabilidad en el predio que lo ejecuta como actividad económica principal. Por lo tanto, se desconoce el imaginario del productor con referente al planteamiento de la reconversión ganadera de sistemas pecuarios tradicionales a sistemas sustentables. El trabajo se desarrolló en la finca Los Laureles, perteneciente al municipio de Cartagena del Chairá, que presentó ganadería extensiva como única actividad que genera recursos económicos. La recolección de los datos se llevó a cabo a través de entrevista. En resultados y discusión se obtuvieron tres percepciones enfocadas en ámbitos técnico-productivos, socio-humanísticos y económicos. La percepción del productor fue positiva, aunque la implementación de la reconversión presenta factores externos que influyen directamente en la economía y disposición de tiempo del ganadero.
Palabras clave: Sistemas Tradicionales; Ganadería; Reconversión Ganadera; Imaginario; Percepción.
INTRODUCTION
Traditional extensive livestock farming takes advantage of the resources of the territory, mainly through grazing and with a low input of external inputs, materials, and energy (Herrera et al., 2018, p. 8), unlike production systems under a sustainable development scheme, which must be economically profitable, socially acceptable and ecologically viable (Riojas et al., 2018).
Livestock production systems in the department of Caquetá are conventional and are going through a sustainability crisis due to management practices that are not very favorable for the producer’s economy where production costs are high; this is reflected in animal feed due to the predominance of extensive grazing, with diets based on native pastures of poor nutritional quality (Becerra et al., 2015), which has led to the occupation of large lands that have been degraded; it is considered that of the 8. 896,500 ha that the department has 27 % is dedicated to livestock (Moroge et al., n.d.).
Cartagena del Chairá is one of the most deforested municipalities in the department. The drivers of this phenomenon are debated between colonization processes, planting crops for illicit use (coca), and cattle ranching (Borrero, 2017).
Therefore, carrying out livestock reconversion is a new management model that generates multiple benefits for producers and the natural ecosystem, improving the biodiversity of the farms. At the same time, it is a process that seeks to be sustainable and generate the greatest use of the land due to the large extensions. Although, according to (Torrijos et al., 2016, as cited in Sánchez, Gómez, and Chanchy, 2017) in the department, despite having been promoted, implemented, and trying its definitive adoption in this area of the country, the adoption response has not been as expected because there were both positive and negative cases in the adoption of silvopastoral systems.
In this sense, analyzing the producer’s imagination on livestock reconversion is fundamental because it allows us to know his perspective through the proposal of a new system that seeks to improve profitability and the optimal development of the area in production.
MATERIALS AND METHODS
Location
The characterization was carried out on a farm in Cartagena del Chairá, located in the center of the department of Caquetá. It is located on the coordinates 01°21’00” North latitude, 74°50’24” West longitude of the Greenwich meridian (Quina, 2010). It lacks mountainous landscapes since its entire territory is located on the Amazonian highlands, where landscapes of hillsides and alluvial valleys formed by the large rivers that cross the municipality predominate, so its average altitude is 234 masl (CMGRD, 2018), average annual rainfall between 2500 and 3500 mm, distributed in 10 months, with a relatively dry season between December and March; relative humidity close to saturation point, with an average of 90 %; evaporation of 970,5 mm yr-1; average wind speed of 1,3 m sec-1 (Alcaldía et al., 2017); average temperature of 25. 8° C; relative humidity of 85,9 % a solar brightness of 1,445,9 sunshine hours per year (Ortega & Jurado, 2019) (figure 1).

Figure 1.
Geographical location of the study area.
Source: (SIATAC, 2012)
Characterization of the population
The producer Orlando Orozco, owner of the Los Laureles farm, whose income depends 100 % on cattle raising through milk production and selling cheese as a processed product. The farmer and his partner are fully dedicated to the farm, working as administrators and laborers. The farm has 160 hectares, of which 120 hectares are used for traditional cattle raising.
Methodological Approach
The approach was based on the historical-hermeneutic research paradigm, which “proposed science as a complex system that sought understandings mediated by language, which led to interpretative processes of social and human reality” (Marín, 2009, p. 20). The qualitative research approach sought to understand the producer’s imagination concerning the livestock reconversion currently being implemented in sustainable livestock farming.
An interview tool was used to collect information, which was applied to the farmer Orlando. Aspects such as sustainable livestock farming, experience, and family habits, among others, were addressed.
The information was recorded with prior authorization of the interviewee, transcribed, and processed to categorize it for the respective analysis.
RESULTS AND DISCUSSION
The producer’s imagination expressed 28 categories of analysis centered on technical-productive, socio-humanistic, and economic relations.
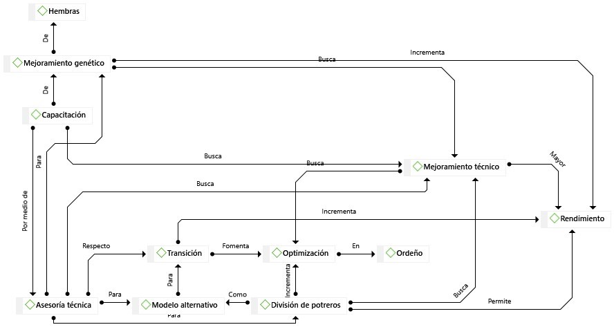
Technical-productive
The producer associates technical production with technical improvement, where he knows that changes must be made to initiate a transition from extensive cattle raising to an alternative model. In the first place, the division of pastures is required to generate a better production yield; in the case of milking specifically, in addition to the above, a process of genetic improvement is required, which must go hand in hand with a training plan and technical assistance.
In line with the perception of the farmers and from a theoretical context, the techniques for a livestock transition include a diversity of activities, such as breed improvement, which in turn is a key factor in improving productivity and thus obtaining greater profitability within the production system (Velasco, 2017) grasses and also a higher yield in plant biomass which is used for cattle feed (Iglesias et al., 2011).

Figure 2. Technical-productive
It should be noted that technical assistance and training are fundamental and indispensable for this livestock reconversion process since they can be used to determine strategies and alternatives, such as those mentioned above, in order to boost the productive processes of the system and, in turn, enhance the sustainable development of the production area (Lugo, 2009).
Socio-humanistic
The producer’s disinterest is centered on the lack of financing from governmental entities, which do not fully meet expectations and establish erroneous projections regarding the management of the farm and the implementation of new systems, leaving aside the experience of the farmer who seeks the farm’s sustainability.
Although governmental entities have sought to get closer to producers when they carried out administrative, fiscal, and financial decentralization processes more than 20 years ago, the Colombian State assigned the responsibility to municipal administrations to continue meeting the needs and demands of rural producers in terms of rural extension and agricultural technical assistance through the Municipal Technical Assistance Units - UMATA (Lugo, 2009), 2009), this is not enough due to the number of farms and the difficult access to them, in addition to the lack of evaluation of the social impact of the project and the expertise of the evaluators and technicians or professionals (Guerrero, 2010).
Professionals must consider the producers’ experience when providing technical assistance, omitting their practical knowledge and replacing it with theoretical knowledge. This aspect has generated distrust among farmers, and they also point out some deficiencies in rural extension, emphasizing that current methods are not the most appropriate and do not consider the needs of farmers in their contexts. They also suggest training for generational replacement, professional ethics, and family entrepreneurship, among others (Castaño, 2016).

Figure 3. Socio-humanistic
Similarly, the practical knowledge of the producers is one of the most important factors when generating technical assistance because they have been managing and testing practices for years, which generates that the reconversions or modifications that can be made to the system are much more effective. Therefore, it is sought that the producers trust in the theoretical knowledge of the professionals, and these are merged with the practical knowledge of the farmers.
Economic
According to the producer’s discourse, male cattle have different management than females since to provide good management; it is important to feed them well, guarantee their food day and night, and help them with supplements. The advantage of calves is that they leave a good economic resource that is profitable when acquiring a real estate asset. However, it is important to point out that the age at which steers are ready to be marketed is when they weigh between 460 and 500 kg. However, it should be noted that products such as milk or cheese generate income for the production system, which provides profitability that is received every two weeks, even though raw material extraction and transformation are done daily. Therefore, it demands more time and working capital.

Figura 4. Economic
It is important to mention that the producer knows how to handle both genders of cattle, females, and males, and that depending on the purpose he has in mind, he decides which one to work with; however, he has worked with both simultaneously without any inconvenience. Grazing practices and feed supplements directly influence the effectiveness of steer management; it is favorable for the animals to graze at night; these two factors determine the productive efficiency and, indirectly, the economic gains (Iraola et al., 2016).
Referring to the advantages of fattening steers in grazing the Contexto Ganadero (2017) states that labor is minimal because two people can be responsible for the management of 170 to 200 animals; production costs are low since the activities required to manage this system are simple, as for inputs or supplements (salt, vitamin, etc.) is limited, on the other hand fattening in grazing, does not require soils of high fertility, nor pastures of excellent nutritional quality.
Managing a dual-purpose livestock system with good livestock practices is understood as a management alternative to mitigate the environmental effects caused by the traditional livestock model; these practices have numerous advantages, such as improving the economic and financial resources of the production system, in turn, the product acquires an added value, also and contribute to the conservation of natural resources. Therefore, the productive unit becomes a sustainable farm (Misión et al. Planeta Verde, 2016).
CONCLUSIONS
Livestock reconversion implies a transition from sustainable activities that have been practiced for decades to implementing systems that seek the farm’s sustainability. However, this does not guarantee that the model will be replicated in the future because this process requires time and availability of economic resources.
On the other hand, the farmer has a good reception to the livestock transition because he is interested in alternative agricultural models seeking to favor his economy and mitigate environmental changes, specifically in soil resources. Likewise, they demand that the results expected through theoretical concepts be supported in practice in regional production systems.
1. Alcaldía de Cartagena del Chairá. (2017). Nuestro municipio: geografía. Obtenido de http://www.cartagenadelchaira-caqueta.gov.co/municipio/nuestro-municipio
2. Becerra, L., Cendales, M., Coronado, V., Díaz, E., García, A., Lema, L. y Ríos, S. (2015). Ganadería y deforestación en Caquetá: Estrategias para un desarrollo sostenible de la región Amazónica Colombiana. Bogotá, D.C., Colombia.
3. Borrero, W. (2017). Análisis contextual de los posibles efectos en la deforestación de Cartagena del Chairá, Caquetá, luego del Acuerdo de Paz firmado con la FARC-EP a partir de experiencias internacionales [Tesis de maestría, Universidad Distrital Francisco José de Caldas]. Obtenido de Repositorio Institucional udistrital. http://repository.udistrital.edu.co/bitstream/11349/7627/1/BorreroMoralesWilmaNatalia2017.pdf
4. Castaño, G. (2016). Calidad del servicio de asistencia técnica agropecuaria: Análisis de dos casos en Boyacá [Tesis de maestría, Universidad Nacional de Colombia]. Obtenido de Repositorio Institucional UNal. http://www.bdigital.unal.edu.co/54819/1/gulnarapaolacasta%C3%B1oreyes.2016.pdf
5. CMGRD. (2018). Estrategia municipal de respuesta a emergencias. Obtenido de Consejo Municipal para la Gestión del Riesgo de Desastres: https://caqueta.micolombiadigital.gov.co/sites/caqueta/content/files/000624/31181_7-emre-cartagena-del-chaira.pdf
6. Contexto Ganadero. (2017). Condiciones para el montaje de un proyecto de ceba de ganado de carne. Obtenido de https://www.contextoganadero.com/blog/condiciones-para-el-montaje-de-un-proyecto-de-ceba-de-ganado-de-carne
7. Guerrero, M. (2010). Evaluación social de proyectos ¿Por qué fallas los proyectos de inversión pública? Estudios en Derecho y Gobierno, 3(1), 103-119.
8. Herrera, P., Majadas, J., Esteban, A., Ramírez, N. y Rico, L. (2018). La ganadería extensiva, una actividad esencial para nuestra alimentación. Valladolid: Fundación Entretantos.
9. Iglesias, J., Funes, F., Toral, O., Simón, L. y Milera, M. (2011). Diseños agrosilvopastoriles en el contexto de desarrollo de una ganadería sustentable. Apuntes para el conocimiento. Pastos y forrajes, 34(3), 241-258.
10. Iraola, J., García, J. y Hernández, J. (2016). Bovinos machos en pastoreo restringido complementados con caña de azúcar y maíz. Avances en Investigación Agropecuaria, 20(1), 41-46.
11. Lugo, L. (2009). Análisis del servicio de asistencia técnica ejecutado por la Unidad Municipal de Asistencia Técnica Agropecuaria -UMATA, (periodo 1.998-2.007) en el municipio de Florencia, Caquetá [tesis de maestría, Pontificia Universidad Javeriana]. Bogotá, D.C. Obtenido de Repositorio Institucional Javeriana. https://www.javeriana.edu.co/biblos/tesis/eambientales/tesis16.pdf
12. Marín, J. (2009). El conocimiento pedagógico fundamentado en una epistemología de los sistemas complejos y una metodología hermenéutica. Magistro, 3(6), 13-25.
13. Misión Verde Amazonia y ONG Grupo Planeta Verde. (2016). Manual para fincas sostenibles en ganadería en el Departamento del Caquetá. Florencia: Misión Verde Amazonia.
14. Moroge, M., Rosa, C. y Forero , C. (s.f.). Ganadería sostenible en la Amazonia Caqueteña, Colombia: Avance, retos y oportunidades de su escalamiento. Obtenido de Rainforest Alliance: https://www.rainforest-alliance.org/lang/sites/default/files/publication/pdf/NZDZ_policybrief_esp.pdf
15. Ortega, K. y Jurado, A. (2019). Cartagena del Chairá:Una magia amazónica con violencia, pobreza y abandono. Obtenido de Researchgate: https://www.researchgate.net/publication/335834129_CARTAGENA_DEL_CHAIRA_UNA_MAGIA_AMAZONICA_CON_VIOLENCIA_POBREZA_Y_ABANDONO
16. Quina, L. (2010). Clima, geología y suelos: Biogeografía Cartagena del Chairá. Obtenido de Academia: https://www.academia.edu/11534368/CLIMA_GEOLOG%C3%8DA_Y_SUELOS_BIOGEOGRAFIA_CARTAGENA_DEL_CHAIR%C3%81_CIENCIAS_DE_LA_TIERRA
17. Riojas, I., Badii, M., Guillen, A., García, M. y Abreu, J. (2018). La ganadería y el desarrollo sustentable. Daena: International Journal of Good Conscience, 77-102.
18. Sánchez, V., Gómez, C. y Chanchy , L. (2017). Determinantes en la adopción y desadopción de los Sistemas Silvopastoriles -SSp, en predios del departamento del Caquetá. Revista Científica UNINCCA, 22(1), 197-209.
19. SIATAC. (2012). Departamento de Caquetá. Obtenido de Sistema de Información AMbiental Territorial de la Amazonia Colombiana, CO: http://siatac.co/Atlas/caqueta.html#SIGOT2010
20. Velasco, A. (2017). Análisis situacional de la ganadería sostenible en el Meta. Meta: https://www.researchgate.net/project/Analisis-Situacional-de-la-Ganaderia-Sostenible-en-el-Meta.
ACKNOWLEDGMENTS
In the first instance, we would like to thank the producer Orlando Orozco and his family for their time and authorization; thanks to their collaboration, it was possible to carry out this research, and in the second instance, to Dr. Berenice Sanchez Castillo for guiding us during Research Methodology II in each of the phases of the research from structure and processing of the information.
FINANCING
None.
CONFLICT OF INTEREST
None.
AUTHORSHIP CONTRIBUTION
Conceptualization: Daniela Álvarez García, Diana Yarledy Cruz Cerón.
Data curation: Daniela Álvarez García, Diana Yarledy Cruz Cerón.
Research: Daniela Álvarez García, Diana Yarledy Cruz Cerón.
Supervision: Daniela Álvarez García, Diana Yarledy Cruz Cerón.
Writing - original draft: Daniela Álvarez García, Diana Yarledy Cruz Cerón.