doi: 10.56294/pa202424
ORIGINAL
Identification of rural contexts associated with cane cultivation Panelera: Santa Rita farm, Vereda Aguas Claras, Municipality of Albania, Caquetá
Identificación de los contextos rurales asociados al cultivo de la caña panelera: Finca Santa Rita, Vereda Aguas Claras, municipio de Albania, Caquetá
María Alexandra González Rodríguez1,
Darly Dayana Murcia Lesmes1, Verenice Sánchez Castillo1
*
1Universidad de la Amazonia, Florencia Caquetá, Colombia.
Citar como: González Rodríguez MA, Murcia Lesmes DD, Sánchez Castillo V. Identification of rural contexts associated with cane cultivation Panelera: Santa Rita farm, Vereda Aguas Claras, Municipality of Albania, Caquetá. Southern perspective / Perspectiva austral. 2024; 2:24. https://doi.org/10.56294/pa202424
Recibido: 07-09-2023 Revisado: 02-02-2024 Aceptado: 05-04-2024 Publicado: 06-04-2024
ABSTRACT
Despite the fact that the cultivation of sugarcane is not a very profitable production system due to the instability of the prices of panela in the international, national and local markets due to its competition with other sweetening products, the producer of the Santa Rita farm decided to bet on the implementation of this crop as the first agricultural system, However, the motivations that led him to make this decision were unknown, therefore, the objective of this research was to identify the reasons that led the producer to opt for the production of sugarcane as the first agricultural system taking into account the livestock background in the Santa Rita farm, municipality of Albania Caquetá. The research was carried out under the historical hermeneutic line, with a qualitative approach, an interview was conducted for the collection of data that were later triangulated. It was obtained that the producer, in spite of not knowing the agronomic requirements of the crop, recognizes the role that it has within the soil system, in addition, the lack of technical assistance at the moment of starting a new productive system is evidenced.
Keywords: Basic Needs; Panela; Productivity; Production System.
RESUMEN
Pese a que el cultivo de caña panelera no es un sistema productivo muy rentable debido a la inestabilidad de los precios de la panela en el mercado internacional, nacional y local debido a su competencia con otros productos edulcorantes, el productor de la finca Santa Rita decidió apostarle a la implementación de este cultivo como primer sistema agrícola, sin embargo se desconocían las motivaciones que lo llevaron a tomar esta decisión, por lo cual, el objetivo de esta investigación fue identificar las razones que llevaron al productor a optar por la producción de caña panelera como primer sistema agrícola teniendo en cuenta el antecedente ganadero en la finca Santa Rita, municipio de Albania Caquetá. La investigación se realizó bajo el lineamiento histórico hermenéutico, con un enfoque cualitativo, se realizó una entrevista para el levantamiento de datos que luego fueron triangulados. Se obtuvo que el productor a pesar de no conocer los requerimientos agronómicos sobre el cultivo, reconoce el rol que esté tiene dentro del sistema suelo, además se pone en evidencia la falta de asistencia técnica al momento de iniciar con un nuevo sistema productivo.
Palabras claves: Necesidades Básicas; Panela; Productividad; Sistema Productivo.
INTRODUCCIÓN
La producción de panela a nivel mundial está concentrada principalmente en 5 países; India, Colombia, Pakistán, China y Brasil quienes representan una producción significativa en el mercado mundial. Según cifras de la FAO, de los 25 países dedicados a la producción de panela Colombia se encuentra en el segundo puesto como uno de los mayores productores después de la India, puesto que para el período comprendido entre 1998 y 2002, la India concentró el 86 % de la producción mundial, mientras que Colombia cerca del 13,9 %, demostrando así ser los dos países líderes en producción panelera. (Minagricultura, 2006).
En Colombia la caña de azúcar destinada para producción panelera es cultivada en 511 municipios de 28 departamentos, y de los cuales solo 164 municipios cuentan con un hacen parte de una comisión municipal de FEDEPANELA; con 70 mil unidades productivas y 20 mil trapiches donde se concentra el 90 % de la producción. (Minagricultura, 2019).
La producción de panela es una de las principales actividades agropecuarias de Colombia, pues en el año 2002 la caña panelera contribuyó con el 4,1 % del valor de la producción de la agricultura sin café y con el 1,9 % de la actividad agropecuaria nacional. Ocupó en ese año el puesto 11 en contribución al valor de la producción superando a productos como el maíz, arroz secano, cacao, fríjol, sorgo, plátano de exportación, tabaco, algodón, soya, trigo y cebada, entre otros, además de que es un producto eminentemente producido en la economía campesina, el cual se produce en casi todo el país durante todo el año. (Acevedo, Martínez & Ortiz, 2005, p.3).
En el país se identifican 5 núcleos que engloban los principales departamentos productores de caña panelera; como primer núcleo tenemos el occidental donde se encuentra Antioquia, el segundo es el centro occidente del cual hacen parte los departamentos de Caldas, Quindío, Valle del Cauca, Risaralda, Cauca, el tercero es el central donde se encuentra Cundinamarca, como cuarto está el nororiental que está conformado por los departamentos, Santander, Norte de Santander y Boyacá y por último se encuentra el núcleo sur conformado por Nariño, Huila y Tolima. (Minagricultura, 2019)
En Colombia los departamentos con mayor producción de panela son Boyacá, Cundinamarca, Huila, Santander, Antioquia y Nariño, los cuales aportan tres cuartas partes al total nacional. Los rendimientos obtenidos por hectárea son irregulares a causa de las diferencias entre diversos contextos socioeconómicos y tecnológicos en que se desarrolla la producción. Los mayores rendimientos se alcanzan en la región de la Hoya del río Suárez (ubicada en los departamentos de Boyacá y Santander), puesto que allí se ha logrado el mayor desarrollo tecnológico, tanto en el cultivo como en el procesamiento de la caña panelera. (Osorio, 2007, p.32)
Pese a que Colombia se encuentra posicionado como el segundo productor de panela a nivel mundial, presenta problemas que no permiten que la producción aumente a un grado más alto, pues según Mojica et ál. (2004) En los años recientes la siembra de caña panelera ha perdido significancia, a causa de la inestabilidad del valor de la panela, el exceso de producción de caña, entre otros factores.
Cabe recordar que el consumo de agua de panela se ha visto desplazado tanto por campesinos y residentes de ciudades por productos como el azúcar, endulzantes como la Stevia y refrescos o gaseosas que no aportan ningún valor nutricional a la dieta humana, lo cual ha contribuido a la disminución progresiva de participación de la panela en la canasta familiar de hogares colombianos. (Mojica et ál., 2004).
Los estudios de Fedesarrollo han establecido que hay una elasticidad de sustitución entre el azúcar y la panela, desfavorable para ésta última, de un –0,65 %, lo que quiere decir que una disminución del 1 % del precio del azúcar, provoca una disminución del 0,65 % en el consumo relativo de panela. (Acevedo y Martínez, 2002, p. 9).
Con respecto a lo anterior Acevedo et, al. (2002) Señalan que cuando el azúcar presenta problemas para vender sus excedentes fuera del país o el valor de la panela se iguala al del azúcar, se acude a derretir este último y sus derivados para la producción de panela adulterada la cual es un edulcorante que tiene un precio menor al de la panela y por ende entra a competir ilegalmente con los productores de panela afectando su valor en el mercado.
Sin embargo no existe una política pública integral coherente que articule recursos, planificación, objetivos, procesos, investigación, desarrollos e innovación tecnológica, actores y territorios, entre otros, con el propósito de desarrollar y fortalecer esta agroindustria, para incursionar en nuevos mercados y contribuir al mejoramiento de la calidad de vida de los campesinos productores de panela. (Sánchez, Rincón y Lugo 2013, p.37).
Cada vez es más evidente la falta de una política integral de desarrollo panelero en Colombia que impulse a los municipios y productores campesinos desde sus territorios, en el caso de los campesinos paneleros de Topaipí las nuevas técnicas para una mayor producción panelera no son conocidas ni practicadas por ellos, pues solo conocen la tradición centenaria, y estos saberes no han logrado ser transformados positivamente con transferencia tecnológica integral que permita desarrollar nuevas prácticas y aplicar nuevos conocimientos. (Vásquez, s.f).
Son varios los contextos que se presentan en los departamentos dedicados a la producción de caña; pues esta se encuentra predeterminada por varios contextos que se presentan de acuerdo al departamento, pues en algunos predomina la explotación a mediana escala que presentan áreas que oscilan de 20 a 50 Ha, donde la capacidad de producción se encuentra de 100 a 300 kilogramos por hora, en este tipo de explotación por lo general existe una situación conjunta donde hay una integración comercial al mercado, tanto en la demanda de insumos como en la oferta del producto final. No obstante una gran parte de la mano de obra es contratada de manera temporal para trabajar durante las moliendas y otra parte se dedica a la aparcería. Por otra parte las explotaciones a pequeña escala son habituales en la región occidental de Cundinamarca (Rio negro, Tequendama y provincias de Gualivá), y en la mayoría de los municipios de clima medio de Norte de Santander, Huila, Antioquia y Tolima, donde se cultivan áreas entre 5 a 20 Ha y cuentan con trapiches de tracción mecánica que producen de 100 a 150 Kilogramos de panela por hora, este nivel de explotación tiene desarrollo mayormente dentro de la economía campesina y es representa a gran parte de la agroindustria panelera colombiana. Finalmente, se encuentran las unidades productivas del tipo minifundio y microfundió populares en departamentos como Antioquía, Risaralda, Caldas, Cauca y Nariño y otras zonas donde el cultivo de caña panelera y la producción de panela son altamente marginadas, cuentan con áreas menores de 5 Ha donde el procesamiento de la caña se realiza en asociación con familias cercanas dueños de trapiches accionados por pequeños motores o mediante fuerza animal, con capacidades de producción panelera menores a 50 kilogramos por hora. Entre las unidades productivas a pequeña escala, mini y macrofundió se encuentran las condiciones más difíciles para poder hacer un proceso de modernización y llegar a competir en el mercado, además de que en su mayoría los productores paneleros del país hacen parte de estas modalidades, poniendo en evidencia una amplia problemática de carácter político social que conlleva a la búsqueda urgente de soluciones que proporcionen mejores áreas de trabajo a todos los productores tanto de caña como de panela. (Acevedo et ál., 2005).
García, Rodríguez, Roa Y Santacoloma. (2004) Señalan que: en la producción de azúcar y panela existe un contraste muy marcado, puesto que en Latinoamérica se cuentan con pocos ingenios azucareros pero industrializados a gran escala donde predomina el monocultivo en zonas planas, fértiles y mecanizadas, además de que reciben subsidios y producen en condiciones oligopólicas que le abren el paso en el mercado nacional e internacional, un caso muy diferente es el de la producción panelera que se lleva a cabo en zonas generalmente montañosas y áreas pequeñas, donde las tierras son trabajadas por familias campesinas que procuran la diversificación de procesos productivos durante todo el año, implementando sistemas pecuarios, agrícolas y de procesamiento, no cuentan con ningún tipo de subsidio y que su mercado se basa en la venta a nivel local y muy pocas veces nacional.
Por otro lado, en las áreas de caña panelera del Caquetá, según el ICA (2017), cuenta con aproximadamente 6 100 hectáreas de caña panelera de las cuales solo 3 500 están en producción, de esas 3 500 hectáreas se encuentran en los 16 municipios del departamento, pero principalmente están en san Vicente del Caguán, Cartagena del Chaira, Florencia, San José del Fragua, Solano, Belén de los Andaquíes y Albania siendo estos los principales municipios donde este cultivo está establecido. Dentro de las cuales, su producción es de 17 326 toneladas en panela, con un rendimiento promedio de cuatro a cinco toneladas al año por hectárea.
La roya, es una enfermedad que ataca a la caña, que, según el ICA, llego al departamento en el 2016 y que se ha manifestado constantemente en las producciones de caña del departamento debido a las alteraciones climáticas registradas, traduciéndose como uno de los principales de los problemas sobre este cultivo. Sin embargo, dentro de las plagas del cultivo de la caña, la de mayor impacto económico en la región es el Barrenador de los tallos (Diatreae saccharalis F.). (Rojas, Yasno y Rivas, 1999, p. 12).
Este cultivo de caña denota otros tipos de problemas; como los ambientales, en el caso del procesamiento para su producto, la panela:
La costumbre generalizada de incorporar leña y llantas como combustible en la hornilla, origina serios problemas de deforestación, erosión y contaminación ambiental. La ausencia en muchos trapiches de instalaciones sanitarias ocasiona contaminación de aguas y graves problemas de calidad en el producto final, el cual también se ve afectado por el uso de químicos como el clarol y de anilinas y colorantes que afectan la salud humana. (FEDEPANELA, 2001, p. 10).
Sin embargo, y pese a todo este tipo de problemas, está muy claro que la panela es uno de los productos básicos de la canasta familiar de los colombianos; pues su consumo anual percapita según FEDEPANELA (2001), se estima en 31,2 Kg, y que por tanto corresponde al 0,76 % de la canasta familiar de la población en total y al 2,18 % del consumo en alimento. Además, este producto está dentro de los llamados bienes salario, gracias a su intervención en precios de sostenimiento de obreros y campesinos, dentro del consumo urbano, la panela representa el 2,94 % del consumo de alimentos de los habitantes con menos recursos y el 1,6 % para habitantes de ingresos medos.
En el departamento del Caquetá, existen alrededor de 1 750 explotaciones de caña panelera, dentro de las cuales, para la hora de la comercialización de este producto, se vende en los mercados locales que se han establecido en cada municipio que lo produce, como es el caso, de San José del Fragua, Doncello, Puerto Rico, Paujil y Albania, y sus exuberantes se traslada a los mercados del municipio de Florencia o a los municipios que no producen la panela y por esto se facilita aún más su comercio, se venden principalmente en las plazas de mercado y el precio por este producto por parte del productor está en constante dinámica de desequilibrio, pues sus precios dependen mucho de la temporada en que se hace su comercialización. Principalmente, sus precios se suben en las temporadas de invierno en los meses de abril a julio y con menores precios de diciembre a enero. Variando estos de $1 10 000 a $1 40 000 por carga de panela (Precios de 1999). De los ingresos totales generados por este producto la gran mayoría de esta se queda en manos del productor con 57 % siendo en este caso bueno debido a los pocos intermediarios que participan en la cadena. (Rojas et ál., 1999, p. 21).
Ahora bien, este cultivo que está en objeto de investigación para identificación de estos contextos, se encuentra actualmente ubicado en la finca Santa Rita, del municipio de Albania, la finca que cuenta con 9 hectáreas en total, de las cuales el cultivo de la caña panelera, de variedad regional, que es una de las variedades junto con la variedad Canalpoint, que más se encuentran en la región, ocupa 2,500 m2 de la Finca Santa Rita, y que generalmente, es un cultivo nuevo, pues solo cuenta con 1 ½ (año y medio).
A pesar de todos los panoramas no tan favorables que conlleva la producción de caña panelera a nivel internacional, nacional, departamental y local expuestos anteriormente, el señor Jorge enrique propietario de la Finca Santa Rita que por muchos años se ha dedicado a la ganadería hace poco más de un año decidió implementar la siembra de caña para producción panelera, sin embargo se desconocen las motivaciones que llevaron al productor a apostarle a este sistema de producción, algo que se conoce es que a pesar de que el cultivo es relativamente nuevo ya presenta problemas de plagas como el Barrenador de la Caña, Diatraea spp y que no se ha realizado ningún tipo de control de esta plaga para contrarrestar su ataque al cultivo debido al poco conocimiento con el que cuenta el productor, por ende sería necesario tener claridad acerca de la línea base de este productor en términos de su percepción social y conocimiento alrededor del cultivo de la caña y la producción de panela para así mismo poder identificar de manera oportuna algunas situaciones, retos y desafíos por los que se podría enfrentar a corto, mediano y largo plazo. Con base en lo anterior la pregunta de investigación es: ¿Cuáles son los factores que inciden en la introducción de la caña panelera como un nuevo sistema de producción en la finca Santa Rita, Vereda Aguas Claras, Municipio de Albania, Caquetá?
De lo anterior, se propone como objetivo de esta investigación identificar las razones que llevaron al productor a optar por la producción de caña panelera como primer sistema agrícola teniendo en cuenta el antecedente netamente ganadero en la finca Santa Rita, vereda Aguas Claras, municipio de Albania Caquetá.
Es importante entender el contexto rural dentro de este tipo de asociaciones como el cultivo de caña panelera, ya que técnicamente, con la idea de remplazar las funciones de la naturaleza, manipulando sus orígenes productivos, convirtiéndoles en afines alimentarios y económicos hace que ocupe una de las dimensiones agroecológicas, teniendo en cuenta además, que para llevarse a cabo este tipo de producción se tocan temas ecológicos, agropecuarios y por tanto forestales, permitiéndole que sea un objeto de diseño para crear un sistema sustentable y por otro lado sostenible, por los sistemas de adaptación que han hecho que su producción no toque solo temas de soberanía alimentaria sino también un tipo de sostenibilidad alimentaria.
Por otro lado, también resulta importante reconocer el contexto social y económico, ya que detrás de este intento por cubrir temas de soberanía, tratando de mejorar la calidad de vida dentro de los componentes de estos sistemas, también se vinculan diferentes estrategias para mejorar el bienestar de las personas, donde el papel importante de estas estrategias de participación seria el campesino productor de la caña panelera, como consecuencia del valor y la utilización de los recursos naturales por parte de los mismos, atendiendo a las necesidades básicas de una población.
Fundamentación Teórica
Para llevar a cabo dicha investigación se tuvieron en cuenta conceptos como; sistemas de producción el cual Navarro, Philippe y Milleville, lo definen como “un sistema que se plantea a nivel de la unidad agrícola, y se entiende como una combinación de la fuerza de trabajo y de los medios de producción con el objetivo de obtener diversas producciones vegetales o animales.” (1993, p. 69)
En concordancia con lo anterior un sistema productivo es la caña de azúcar (Saccharum officinarum.) la cual es una planta monocotiledónea que pertenece a la familia de las poáceas. Reconocer morfológicamente las plantas nos permite notar diferencias y conocer las especies y variedades que existen para después poder hacer una relación en cuanto al rendimiento y su adaptación en cuanto a comportamiento (López, 2015, p. 17)
Para poner en marcha un sistema productivo se hace necesario estudiar los determinantes de adopción del cultivo, siguiendo a Barrientos y Cardona (2010), en la adopción de nuevos cultivos hay factores determinantes, como las especies que se van a adoptar, los factores de esenciales para la producción como la tierra, el trabajo, los insumos e información sobre el manejo adecuado, y por supuesto el estudio sobre el mercado.
En cuanto a los contextos rurales agrícolas Ramírez (2006), afirma que la agricultura ha denotado nuevos modelos de producción que han permitido el desarrollo de organizaciones que han cambiado el concepto que conocíamos de finca donde está ya no se relaciona con los propietarios agricultores, pues para su trabajo de explotación se sugieren el aprovechamiento de conocimiento profesional experto y personal capacitado para su aprovechamiento.
Las modas de cultivos según Molina (2017), durante la revolución industrial, hubo modificaciones en las prácticas de realizar y producir, pues con estos cambios vinieron modificaciones en el mercado, las capitales, las organizaciones del mercado y de la sociedad, además de la educación y con ellos cambios en la producción de los agricultores, pues estrechar dicha producción a un sector de medidas y avances económico significaba aumentar cuidado a esta división, pues determinaban síntesis importantes dentro del marco de sus sistemas de producción, exclusivamente la parte económica, en las que su finalidad está dada para los mercados lucrativos rurales.
En relación al proyecto de acción con daño al paisajes Cruz et ál., expresan que “la evaluación de impacto ambiental constituye una de las herramientas de protección ambiental que fortalecen la toma de decisiones a nivel de políticas, planes, programas y proyectos, ya que incorpora opciones variables que tradicionalmente no han sido consideradas durante su planificación” (2009, p. 7).
METODOLOGÍA
Localización
El departamento del Caquetá se encuentra situado al noroeste de la región amazónica colombiana, ubicado entre 00° 42´ 17" latitud sur y 02° 04´ 13" latitud norte, entre los 74° 18´ 39" y 79° 19´ 35" longitud oeste (Figura 1).

Figura 1. Ubicación de Albania dentro del Caquetá.
Fuente: IGAC. 2002
El municipio de Albania se localiza al suroccidente del departamento del Caquetá, con coordenadas latitud norte 1° 19' 59'' y Longitud Oeste 75° 52' 59'', su cabecera municipal se encuentra a una distancia de 74 km de la capital departamental, Florencia, a 13 km del núcleo urbano del municipio de San José del Fragua y a 38 Km del casco urbano del municipio de Curillo. El municipio cuenta con una superficie terrestre de 417 Km2, presenta una temperatura promedio anual entre 23°C a 32°C, una altitud de 263 msnm y una precipitación promedio multianual de 4 387,3 mm, la región se caracteriza por presentar un régimen de lluvias monomodal, marcado por un largo periodo de lluvias entre marzo y noviembre, seguido por un periodo seco entre diciembre y febrero (Figura 2).

Figura 2. Vereda aguas claras
Fuente: Google Earth, 2022.
Población objeto de estudio
El estudio identificación de los contextos rurales asociados al cultivo de la caña panelera va dirigido a la población campesina puntualmente, a la familia Suarez Artunduaga propietarios de la finca Santa Rita, en la que actualmente viven 4 personas. La familia durante muchos años se ha dedicado a la ganadería y recientemente decidieron apostarle a la producción de caña panelera.
Para la identificación de los componentes que permitieron comprender los contextos sociales asociados al cultivo de la caña panelera en la finca Santa Rita, Vereda Aguas Claras, Municipio de Albania, Caquetá, se tuvieron en cuenta los siguientes lineamientos para identificar el informante clave; que estuviera vinculado directamente con el establecimiento del cultivo, que contara con experiencia sobre el manejo de la caña panelera y que se dedicara permanentemente a la aplicación de prácticas de mantenimiento sobre el mismo.
Enfoque metodológico
Esta investigación se fundamenta en el paradigma histórico hermenéutico porque presenta un interés práctico dirigido a la comprensión del mundo metodológico. Para esto Marín afirma que: "El paradigma histórico hermenéutico proponía la ciencia como un sistema complejo que pretendía comprensiones mediadas por el lenguaje, las cuales conducían a procesos interpretativos de la realidad social y humana" (2009, p. 20).
La presente investigación se enfocó en una investigación cualitativa porque en su metodología se buscó obtener información que permitió comprender la naturaleza y calidad del comportamiento de un individuo o un grupo así como los motivos de dicho comportamiento; es decir, el que, como y porque de ese comportamiento. Por su parte, Pérez afirma que este enfoque: Surge como alternativa al paradigma racionalista, puesto que en las disciplinas de ámbito social existen diferentes problemáticas, cuestiones y restricciones que no se pueden explicar ni comprender en toda su extensión desde la metodología cuantitativa. Estos nuevos planteamientos proceden fundamentalmente de la antropología, la etnografía, el interaccionismo simbólico, etc. (1994, p. 26).
Los datos recolectados en la entrevista realizada al productor se procesaron con el apoyo del software de datos cualitativos ATLAS. Ti Versión 22, y se generaron dos networks en donde se hace referencia el tipo de relación entre los códigos y la respectiva triangulación y redacción de los hallazgos.
RESULTADOS Y DISCUSIÓN
En relación a las razones por las cuales el productor decidió optar por la siembra de caña panelera en la finca Santa Rita, vereda aguas claras, municipio de Albania, se resumen en la (Tabla 1):
|
Tabla 1. Análisis de la entrevista |
||
|
Frases De Interes |
Código |
Familia |
|
“Implementar otro tipo de cultivo , aparte de cultivo de pastos para la producción ganadera” |
Cambio |
Socio-Productivo |
|
“Alternativa de producción para para la finca” |
Innovación |
|
|
“No tuvimos en cuenta como ese tema de los precios” |
Desconocimiento |
|
|
“No pensamos directamente en la producción del proceso de la panela” |
Desinteres Producto |
|
|
“Proceso de limpia del cultivo” |
Practicas Culturales |
|
|
“Inicialmente no pensamos en la variedad de caña que sería como la adecuada para nuestros suelos” |
Variedad |
|
|
“No tuvimos en cuenta como el tipo de plagas que la afectan” |
Daño |
|
|
“No tuvimos como la asistencia técnica” |
Inasistencia |
|
|
“No hemos tenido como la asistencia de alguna entidad pública” |
Institucionalidad Inasistencia |
|
|
“Hemos ido con los conocimientos pocos que tenemos” |
Saber Local |
|
|
“Pero no han sido como tan efectivas” |
Desconocmiento Falencias |
|
|
“Por el corto tiempo que llevamos de trabajo con el cultivo de caña” |
Experiencia |
|
|
“No nos ha podido acercar hacia las entidades públicas” |
Institucionalidad |
|
|
“Hace unos 2 años que iniciamos con este cultivo” |
Caña |
Técnico-Agronómico |
|
“Una unidad productiva o una finca, debe tener pues diversidad de cultivos” |
Diversidad |
|
|
“Le sirve el suelo para su misma fertilización” |
Fertilización |
|
|
“Que tuviera en cuenta, digamos como hallar el conocimiento” |
Asistencia |
|
|
“Asistencia técnica o con productores de la región” |
Asesoria |
|
|
“Decimos apostarle a la implementación del cultivo de caña” |
Siembra Caña |
|
|
“Pueda tener un buen rendimiento” |
Productividad |
|
|
“Implementar otro tipo de cultivo , aparte de cultivo de pastos para la producción ganadera” |
Monocultivo Agricultura Ganaderia |
|
|
“No pensamos directamente en la producción del proceso de la panela” |
Panela |
|
|
“Empezamos como con la siembra del cultivo” |
Agricultura |
|
|
“Actividad de fertilización” |
Abonos |
|
|
“Constantemente está cambiando de hoja” |
Caida De Hojas |
|
|
“Aporta un número mayor de material orgánico” |
Ciclaje De Nutrientes |
|
|
“Inicialmente no pensamos en la variedad de caña que sería como la adecuada para nuestros suelos” |
Genética |
|
Familia técnica-agronómica
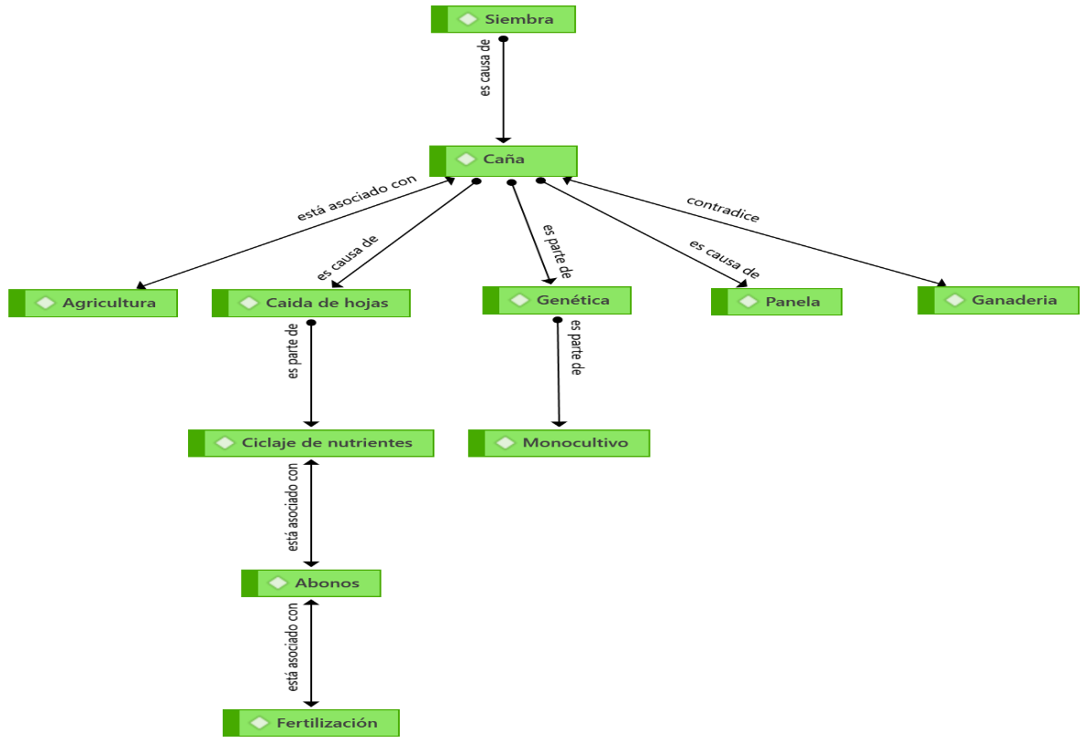
La Ganadería es el sistema productivo más frecuente en el contexto rural. No obstante, existe el interés en las comunidades rurales de implementar otras alternativas de agricultura y uso del suelo, tal es el caso de la siembra del cultivo de la caña, si bien lo reconoce el productor, este es un monocultivo, que a su juicio es un sistema que favorece el ciclaje de nutrientes a partir de la caída de las hojas que a su vez funciona como abono aportando al proceso de fertilización del suelo (Figura 3). En línea con lo anterior, López (2015), añade que la caña puede convivir con otros cultivos, aumentando el potencial mencionado por el entrevistado, pues la asociación es una estrategia para no solo recuperar el cultivo sino para asegurar parte de la alimentación animal.
Por otra parte, si el ciclaje de nutrientes aporta fertilidad al suelo, siguiendo a Tarazona (2011), es preciso realizar un plan de fertilización de acuerdo a las necesidades nutricionales del suelo y requerimientos del cultivo después de haber realizado un análisis de suelo que muestre tanto su estado físico y químico como los requerimientos de fertilización necesarios para obtener un buen desarrollo del cultivo y mejorar su productividad.
En relación con lo anterior Osorio (2007), menciona que para la obtención de una mejor productividad del cultivo y por ende una mejor calidad de la panela es necesario propender la siembra de variedades de caña panelera con una genética mejorada orientada a la obtención de altos rendimientos.
Por otra parte, la adopción del sistema productivo caña como primera opción para hacerle frente al sistema predominante durante años en la finca Santa Rita como lo es la ganadería, es una buena manera de darle inicio a la implementación nuevos sistemas productivos que brinden diversidad, sin embargo es de gran importancia al momento de seleccionar el cultivo tener en cuenta los requerimientos edafoclimaticos para así realizar la mejor elección en cuanto a las variedades que más se adapten a estas condiciones, igualmente informarse previamente acerca del manejo del cultivo para poder obtener una buena producción y por ende un buen producto en este caso la panela.

Figura 3. Percepción del productor sobre el cultivo y sus beneficios
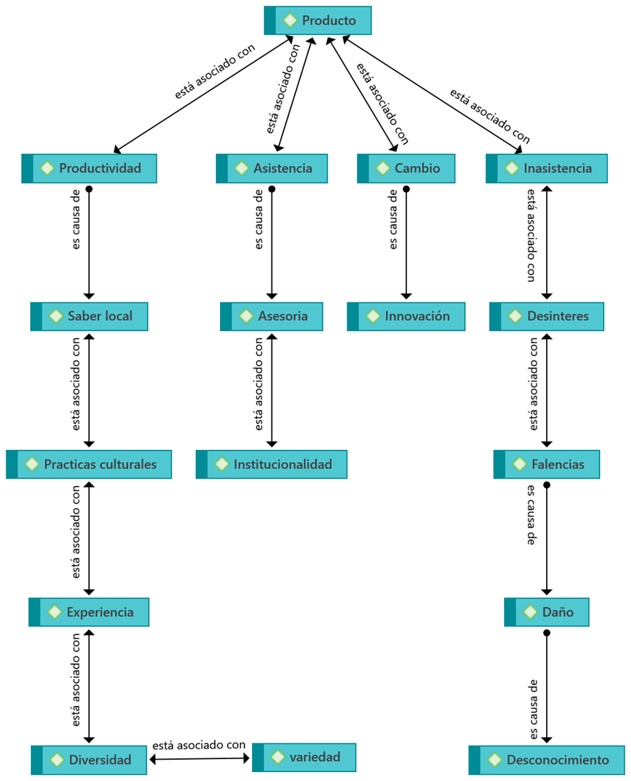
Familia socio-productiva
El reciente establecimiento del cultivo de caña panelera, requiere de cierto cambio dentro de las prácticas culturales del productor de la finca en común hacia dicho cultivo. Sin embargo, el productor es consiente que el desconocimiento o la falta de experiencia por su parte frente al manejo del cultivo, ha traído ciertas falencias que no han permitido una institucionalidad de apoyo para el mejoramiento del producto dentro del mercado. Por su parte, Porras, (1995), señala que el transporte de la producción de caña se hace constantemente, sin importar las épocas del año, y que son prácticas que generan grandes daños en el suelo, ya que se usan herramientas y métodos que pueden afectar las áreas de cultivo.
Ahora bien, este nuevo sistema con propósito de innovación, ha estado involucrado con el saber local que el productor ha tratado de imponer, ya que la inasistencia técnica no ha sido posible sobre este cultivo, y las practicas asociadas a este no se tuvieron en cuenta, sin embargo, Montenegro, Ruiz & Tafur, (2010), aclaran que la practicas sometidas al establecimiento de un solo cultivo, fueron la causa al no considerar las practicas del uso del suelo, como secuela de desconocer la práctica de rotación de cultivos, con excepción a la variación del tipo de caña, que tenga adaptabilidad y se ajuste a los requerimientos tanto del suelo como de la planta.
No obstante, y dicho lo anterior, Volverás, González, Huertas, Kopp & Ramírez, (2020), afirman que prácticas de agregación de nutrientes al suelo como N, P y K, no garantizan el rendimiento apto para el cultivo de la caña, y que además se pueden presentar falencias de nutrientes como B, Cu, Fe, Mn y Zn, sin embargo, se puede lograr mejores producciones de caña y por ende, la producción de panela, con fertilizantes propiciados de los abonos orgánicos, pero que por desconociendo del productor de la finca no se han implementado.
Está muy claro, que los productores han intentado implementar nuevos sistemas ya sean pecuarios y/o agrícolas, sin embargo la falta de asistencia técnica ha sido un problema, que ha venido aumentando con el desinterés que provoca el mismo, y al intentar optar por estos nuevos sistemas sin dicha asistencia, se han provocado ciertos daños en el suelo, y muchas veces falencias en la adaptación de nuevos cultivos, en suelos que no hemos hecho factibles y dañado con prácticas que no han sido tolerables para el ecosistema. (Figura 4)

Figura 4. Percepción del productor sobre las desventajas de adopción del sistema productivo caña
CONCLUSIONES
Es importante y además estratégicamente rentable, la implementación de sistemas de producción sea pecuarios y/o agrícolas, que permitan hacer uso eficiente del suelo y de los excedentes de los demás sistemas de producción de una finca en función.
Sin embargo, resulta conveniente tener en cuenta, que, si es un sistema de producción completamente nuevo para el agricultor o campesino, se deben tomar medidas de manejo, control y planes eficientes que permitan la correcta distribución de dicho sistema, pues el hecho de no tener en cuenta estas medidas podría poner en riesgo el objetivo principal de la implementación de dicho sistema de producción.
Por lo tanto, los ajustes que se pueden realizar a cualquiera que sea el nuevo sistema, está relacionado con una asistencia técnica, con un monitoreo establecido, con un plan de manejo determinado y prácticas que garantice la sustentabilidad y sostenibilidad de su producción.
REFERENCIAS
1. Acevedo, X. & Martínez, H. (2002). Características y estructura de la cadena agroindustrial de la panela en Colombia. Ministerio de Agricultura y Desarrollo Rural. Documento de trabajo No.12
2. Acevedo, X., Martínez, H., & Ortiz, L. (2005). La cadena agroindustrial de la panela en Colombia. Una mirada global de su estructura y dinámica 1991-2005. Ministerio de Agricultura y Desarrollo Rural. Documento de trabajo No.57
3. Áreas, rendimiento y producción proyección para 2020. (s. f). Fedepanela. Consultado en http://www.sipa.org.co/wp/wp-content/uploads/CIFRAS_2020_FEDEPANELA.pdf
4. Abreu, L. (2012). Hipótesis, Método & Diseño de Investigación (Hypothesis, Method & Research Design). International Journal of Good Conscience.7 (2) 187-197.
5. Barrientos, J. & Cardona, J. (2010). Los pequeños productores están limitados para adoptar nuevos cultivos. El caso de las hierbas aromáticas en la región de Sumapaz, Cundinamarca. Agronomía Colombiana 28(1). Universidad Nacional de Colombia. Bogotá, Colombia.
6. Cruz, V., Gallego, E., González, L. (2009). Sistemas de evaluación de impacto ambiental. Universidad Politécnica de Valencia.
7. Departamento del Caquetá. (2015). Corpoamazonia. Consultado en https://www.corpoamazonia.gov.co/region/caqueta/caq_economico.htm#
8. El ICA actualizo a productores de caña panelera de La Montañita, Caquetá, en el adecuado manejo del cultivo. (2017, 27 de marzo). Instituto Colombiano Agropecuario. Consultado en https://www.ica.gov.co/noticias/todas/el-ica-actualizo-a-productores-de-cana-panelera-de
9. García, H., Rodríguez, G., Roa, Z., & Santacoloma, P. (2004). Producción de panela como estrategia de diversificación en la generación de ingresos en áreas rurales de América Latina. Servicio de Gestión, Comercialización y Finanzas Agrícolas (AGSF), Organización De Las Naciones Unidas Para La Agricultura Y La Alimentación (FAO).
10. López, J. (2015). La caña de azúcar (Saccharum officinarum) para la producción de panela. Caso: nordeste del departamento de Antioquia. Universidad Nacional Abierta y a Distancia. UNAD. Medellín.
11. López, J. (2015). Manejo agronómico del cultivo de la caña de azúcar para panela en Antioquia. Corpoica. Bogotá, Colombia.
12. Marín, J. (2009). El conocimiento pedagógico fundamentado en una epistemología de los sistemas complejos y una metodología hermenéutica. Pedagogical knowledge based in a espistemology of complex systems and hermeutil methodology. Vol. 3, N.6
13. Ministerio de agricultura y desarrollo rural (Minagricultura). (2019). Cadena agroindustrial de la panela. Dirección de cadenas agrícolas y forestales.
14. Mojica, A., & Paredes, J. (2004). El cultivo de la caña panelera y la agroindustria panelera en el departamento de Santander, Centro Regional de Estudios Económicos. Banco de la República. Bucaramanga
15. Molina, O. (2017). Rentabilidad de la producción agrícola desde la perspectiva de los costos reales: municipios Pueblo Llano y Rangel del estado Mérida, Venezuela. Universidad de Los Andes. Venezuela.
16. Montenegro, M., Ruiz, H. & Tafur, H. (2010). TIEMPO DE USO DEL SUELO CULTIVADO CON CAÑA PANELERA Y SU EFECTO SOBRE ALGUNAS PROPIEDADES FÍSICAS EN SANDONA, NARIÑO. REVISTA DE AGRONOMÍA. Vol. 27, No. 1.
17. Navarro, H., Philippe, J. & Milleville, P. (1993). Sistemas de producción y desarrollo agrícola.
18. Osorio, G. (2007). Manual: Buenas Prácticas Agrícolas -BPA- y Buenas Prácticas de Manufactura -BPM-en la Producción de Caña y Panela. FAO-MANA.CORPOICA.
19. Pérez, G. (1994). Investigación cualitativa. Retos e interrogantes. 1 método. Editorial La Muralla. S. A. Madrid.
20. Porras, V. (1995). El cultivo de la caña en la zona azucarera de Colombia, Cali. CENICAÑA.
21. Planck, U. & Ziche, J. (1979). Land- und Agrarsoziologie. Eugen Ulmer, Stuttgart, Alemania.
22. Ramírez, L. (2006). Ruralidad y educación rural. Referentes para un Programa de Educación Rural en la Universidad Pedagógica Nacional. Revista Colombiana de Educación, (51). Bogotá, Colombia.
23. Rojas, J. M., Yasno, C. A. y Rivas, E. H. (1999). La tecnología del cultivo de caña panelera. Programa Región Agrícola. Florencia.
24. Sánchez, V., Rincón, M., y Lugo, J. (2013). Imaginarios rurales y agropecuarios y políticas agrarias en el departamento del Caquetá, Colombia. Ingeniería & Amazonía, 6(1).
25. Tarazona, G. (2011). Manejo fitosanitario del cultivo de la caña panelera, medidas para la temporada invernal. Bogotá, Colombia
26. Uniamazonia para trabajar el cultivo de la caña panelera en el Caquetá. (s. f). Agrosavia. Consultado en https://www.agrosavia.co/noticias/alianza-estrat%C3%A9gica-agrosavia-uniamazonia-para-trabajar-el-cultivo-de-la-ca%C3%B1a-panelera-en-caquet%C3%A1
27. Vásquez, J. H. (S.f). Aproximación a la problemática de la producción de panela en el municipio de Topaipí Cundinamarca. Revista de investigación opinión pública.
28. Volverás, B., González, C., Huertas, B., Kopp, E. & Ramírez, J. (2020). Efecto del fertilizante orgánico y mineral en rendimiento de caña panelera en Nariño, Colombia.
FINANCIACIÓN
Ninguna.
CONFLICTO DE INTERÉS
Ninguno.
CONTRIBUCIÓN DE AUTORÍA
Conceptualización: María Alexandra González Rodríguez, Darly Dayana Murcia Lesmes,Verenice Sánchez Castillo.
Curación de datos: María Alexandra González Rodríguez, Darly Dayana Murcia Lesmes,Verenice Sánchez Castillo.
Investigación: María Alexandra González Rodríguez, Darly Dayana Murcia Lesmes,Verenice Sánchez Castillo.
Administración del proyecto: María Alexandra González Rodríguez, Darly Dayana Murcia Lesmes,Verenice Sánchez Castillo.
Recursos: María Alexandra González Rodríguez, Darly Dayana Murcia Lesmes,Verenice Sánchez Castillo.
Supervisión: María Alexandra González Rodríguez, Darly Dayana Murcia Lesmes,Verenice Sánchez Castillo.
Redacción – borrador original: María Alexandra González Rodríguez, Darly Dayana Murcia Lesmes,Verenice Sánchez Castillo.