doi: 10.56294/pa202424
ORIGINAL
Identification of rural contexts associated with cane cultivation Panelera: Santa Rita farm, Vereda Aguas Claras, Municipality of Albania, Caquetá
Identificación de los contextos rurales asociados al cultivo de la caña panelera: Finca Santa Rita, Vereda Aguas Claras, municipio de Albania, Caquetá
María Alexandra González Rodríguez1, Darly Dayana
Murcia Lesmes1, Verenice Sánchez Castillo1
*
1Universidad de la Amazonia, Florencia Caquetá, Colombia.
Cite as: González Rodríguez MA, Murcia Lesmes DD, Sánchez Castillo V. Identification of rural contexts associated with cane cultivation Panelera: Santa Rita farm, Vereda Aguas Claras, Municipality of Albania, Caquetá. Southern perspective / Perspectiva austral. 2024;2:24.https://doi.org/10.56294/pa202424
Submitted: 07-09-2023 Revised: 02-02-2024 Accepted: 05-04-2024 Published: 06-04-2024
ABSTRACT
Despite the fact that the cultivation of sugarcane is not a very profitable production system due to the instability of the prices of panela in the international, national and local markets due to its competition with other sweetening products, the producer of the Santa Rita farm decided to bet on the implementation of this crop as the first agricultural system, However, the motivations that led him to make this decision were unknown, therefore, the objective of this research was to identify the reasons that led the producer to opt for the production of sugarcane as the first agricultural system taking into account the livestock background in the Santa Rita farm, municipality of Albania Caquetá. The research was carried out under the historical hermeneutic line, with a qualitative approach, an interview was conducted for the collection of data that were later triangulated. It was obtained that the producer, in spite of not knowing the agronomic requirements of the crop, recognizes the role that it has within the soil system, in addition, the lack of technical assistance at the moment of starting a new productive system is evidenced.
Keywords: Basic Needs; Panela; Productivity; Production System.
RESUMEN
Pese a que el cultivo de caña panelera no es un sistema productivo muy rentable debido a la inestabilidad de los precios de la panela en el mercado internacional, nacional y local debido a su competencia con otros productos edulcorantes, el productor de la finca Santa Rita decidió apostarle a la implementación de este cultivo como primer sistema agrícola, sin embargo se desconocían las motivaciones que lo llevaron a tomar esta decisión, por lo cual, el objetivo de esta investigación fue identificar las razones que llevaron al productor a optar por la producción de caña panelera como primer sistema agrícola teniendo en cuenta el antecedente ganadero en la finca Santa Rita, municipio de Albania Caquetá. La investigación se realizó bajo el lineamiento histórico hermenéutico, con un enfoque cualitativo, se realizó una entrevista para el levantamiento de datos que luego fueron triangulados. Se obtuvo que el productor a pesar de no conocer los requerimientos agronómicos sobre el cultivo, reconoce el rol que esté tiene dentro del sistema suelo, además se pone en evidencia la falta de asistencia técnica al momento de iniciar con un nuevo sistema productivo.
Palabras claves: Necesidades Básicas; Panela; Productividad; Sistema Productivo.
INTRODUCTION
The production of panela worldwide is mainly concentrated in 5 countries: India, Colombia, Pakistan, China, and Brazil, which represent a significant production in the world market. According to FAO figures, of the 25 countries dedicated to the production of panela, Colombia is in the second position as one of the largest producers after India, since for the period between 1998 and 2002, India concentrated 86 % of world production, while Colombia about 13,9 %, thus demonstrating to be the two leading countries in panela production (Minagricultura, 2006).
In Colombia, sugar cane for panel production is grown in 511 municipalities in 28 departments, and of which only 164 municipalities have a municipal commission of FEDEPANELA, with 70 thousand production units and 20 thousand mills where 90 % of production is concentrated (Minagricultura, 2019).
Panela production is one of the main agricultural activities in Colombia; since 2002, sugarcane has contributed 4,1 % of the value of agricultural production without coffee and 1,9 % of national agricultural activity. In that year, it ranked 11th in contribution to the value of production, surpassing products such as corn, dry rice, cocoa, beans, sorghum, bananas for export, tobacco, cotton, soybeans, wheat, and barley, among others, in addition to being a product eminently produced in the peasant economy, which is produced in almost the entire country throughout the year. (Acevedo, Martínez & Ortiz, 2005, p.3).
In the country, five nuclei include the main sugarcane-producing departments; the first nucleus is the western nucleus where Antioquia is located; the second is the central-western nucleus which includes the departments of Caldas, Quindío, Valle del Cauca, Risaralda and Cauca, the third is the central nucleus where Cundinamarca is located, the fourth is the northeastern nucleus which includes the departments of Santander, Norte de Santander and Boyacá and finally the southern nucleus which includes the departments of Nariño, Huila and Tolima. (Minagricultura, 2019)
In Colombia, the departments with the largest panela production are Boyacá, Cundinamarca, Huila, Santander, Antioquia, and Nariño, which account for three-quarters of the national total. The yields obtained per hectare are irregular due to the differences between the different socioeconomic and technological contexts in which production takes place. The highest yields are achieved in the region of the Hoya del Río Suárez (located in the departments of Boyacá and Santander) since the greatest technological development has been achieved there, both in the cultivation and processing of panel sugarcane (Osorio, 2007, p.32)
Although Colombia is positioned as the second largest producer of panela worldwide, it presents problems that do not allow production to increase to a higher degree because, according to Mojica et al. (2004), in recent years, the planting of sugarcane has lost significance due to the instability of the value of panela, the excess production of sugarcane, among other factors.
It should be remembered that the consumption of panela water has been displaced both by farmers and city residents by-products such as sugar, sweeteners such as Stevia, and soft drinks or sodas that do not contribute any nutritional value to the human diet, which have contributed to the progressive decrease in the participation of panela in the family basket of Colombian households (Mojica et al., 2004).
Fedesarrollo studies have established that there is an elasticity of substitution between sugar and panela, unfavorable for the latter, of -0,65 %, which means that a 1 % decrease in the price of sugar causes a 0,65 % decrease in the relative consumption of panela. (Acevedo and Martinez, 2002, p. 9).
In this regard, Acevedo et al. (2002) point out that when sugar presents problems with selling its surplus outside the country or the value of panela is equal to that of sugar, the latter and its derivatives are melted to produce adulterated panela, which is a sweetener that has a lower price than panela and therefore competes illegally with panela producers, affecting its value in the market.
However, there is no coherent, comprehensive public policy that articulates resources, planning, objectives, processes, research, development and technological innovation, actors, and territories, among others, with the purpose of developing and strengthening this agroindustry, to enter new markets and contribute to the improvement of the quality of life of panela producers. (Sánchez, Rincón and Lugo 2013, p.37).
It is increasingly evident the lack of an integral policy for sugarcane development in Colombia that promotes the municipalities and peasant producers from their territories; in the case of the Topaipí sugarcane farmers, the new techniques for a greater sugarcane production are not known or practiced by them, because they only know the centenary tradition. This knowledge has not been positively transformed with integral technological transference that allows the development of new practices and applying new knowledge (Vásquez, n.d.).
There are several contexts in the departments dedicated to sugarcane production, as this is predetermined by several contexts that are presented according to the department, since in some departments, there is a predominance of medium-scale exploitation with areas ranging from 20 to 50 hectares, where the production capacity is between 100 to 300 kilograms per hour, in this type of exploitation there is usually a joint situation where there is a commercial integration to the market, both in demand for inputs and in the supply of the final product. However, a large part of the labor force is hired on a temporary basis to work during milling, and another part is dedicated to sharecropping. On the other hand, small-scale farms are common in the western region of Cundinamarca (Rio Negro, Tequendama, and Gualivá provinces) and in most of the medium-climate municipalities of Norte de Santander, Huila, Antioquia, and Tolima, where areas between 5 to 20 hectares are cultivated and have mechanical traction mills that produce 100 to 150 kilograms of panela per hour; this level of exploitation is mostly developed within the peasant economy and represents a large part of the Colombian sugarcane agroindustry. Finally, there are smallholding and microfunding production units popular in departments such as Antioquia, Risaralda, Caldas, Cauca, and Nariño and other areas where sugarcane cultivation and panela production are highly marginalized, with areas of less than 5 Ha where sugarcane processing is carried out in association with nearby families who own mills powered by small motors or animal power, with production capacities of less than 50 kilograms of sugarcane per hour. Among the small-scale, mini, and macro-funding production units, the most difficult conditions are found to be able to modernize and compete in the market, in addition to the fact that most of the country’s sugarcane producers are part of these modalities, evidencing a wide range of problems of a social-political nature that leads to the urgent search for solutions that provide better work areas for all sugarcane and panela producers (Acevedo et al., 2005).
García, Rodríguez, Roa and Santacoloma. (2004) point out that in the production of sugar and panela, there is a very marked contrast, since in Latin America, there are few sugar mills but industrialized on a large scale where monoculture predominates in flat, fertile, and mechanized areas. In addition to receiving subsidies and producing under oligopolistic conditions that open the way to the national and international market, A very different case is that of sugarcane production, which is carried out in generally mountainous zones and small areas, where peasant families work the land that seeks to diversify production processes throughout the year, implementing livestock, agricultural and processing systems, do not receive any subsidy and their market is based on local and very rarely national sales.
On the other hand, the areas of panel Caquetá, according to the ICA (2017), have approximately 6,100 hectares of panela cane, of which only 3,500 are in production, of 3,500 hectares are located in the 16 municipalities of the department. However, mainly they are mostly in San Vicente del Caguán, Cartagena del Chaira, Florencia, San José del Fragua, Solano, Belén de los Andaquíes, and Albania being the main municipalities where this crop is established. Within this, its production is 17,326 tons of panela, with an average yield of four to five tons per hectare per year.
Rust is a disease that attacks sugarcane, which, according to the ICA, arrived in the department in 2016 and has constantly manifested itself in the department’s sugarcane production due to the climatic alterations registered, becoming one of the main problems on this crop. However, among sugarcane crop pests, the one with the greatest economic impact in the region is the stem borer (Diatreae et al.) (Rojas et al., 1999, p. 12).
This sugarcane cultivation denotes other types of problems, such as environmental problems, in the case of processing for its product, panela:
The widespread use of firewood and tires as fuel for the stove causes serious problems of deforestation, erosion, and environmental contamination. The absence of sanitary facilities in many mills causes water contamination and serious quality problems in the final product, which is also affected by the use of chemicals such as Clairol and anilines and dyes that affect human health (FEDEPANELA, 2001, p. 10). (FEDEPANELA, 2001, p. 10).
However, and in spite of all these problems, it is very clear that panela is one of the basic products in the family basket of Colombians; since its annual per capita consumption, according to FEDEPANELA (2001), is estimated at 31,2 kg, and therefore corresponds to 0,76 % of the family basket of the total population and 2,18 % of food consumption. In addition, this product is among the so-called wage goods, thanks to its intervention in the support prices of workers and peasants; within urban consumption, panela represents 2,94 % of the food consumption of the poorest inhabitants and 1,6 % for middle-income inhabitants.
In the department of Caquetá, there are about 1. In the department of Caquetá, there are about 1,750 sugar cane farms, within which, at the time of marketing this product, it is sold in local markets that have been established in each municipality that produces it, as is the case of San José del Fragua, Doncello, Puerto Rico, Paujil and Albania, and their exuberant ones are transferred to the markets of the municipality of Florencia or to the municipalities that do not produce panela and for this reason their trade is facilitated even more, they are sold mainly in the market places and the price for this product on the part of the producer is in constant dynamics of imbalance, because their prices depend a lot on the season in which their commercialization is done. Mainly, their prices are raised in the winter seasons from April to July, and lower prices are raised from December to January. Prices vary from $1 10,000 to $1 40,000 per load of panela (1999 prices). Of the total income generated by this product, the vast majority remains in the hands of the producer (57 %), which is good in this case due to the few intermediaries that participate in the chain (Rojas et al., 1999, p. 21).
Now, this crop that is under investigation for the identification of these contexts is currently located in the Santa Rita farm, in the municipality of Albania, the farm that has 9 hectares in total, of which the cultivation of panela cane, the regional variety, which is one of the varieties along with the Canalpoint variety, which is mostly found in the region, occupies 2,500 m2 of the Santa Rita Farm, and generally, it is a new crop, because it has only 1 ½ (year and a half).
In spite of all the not-so-favorable scenarios involved in sugarcane production at the international, national, departmental and local levels, Mr. Jorge Enrique, owner of Finca Santa Rita, who has been dedicated to cattle raising for many years, decided to plant sugarcane for sugarcane production a little more than a year ago, However, the motivations that led the producer to bet on this production system are unknown, something that is known is that although the crop is relatively new, it already has problems with pests such as the sugarcane borer, Diatraea spp and that no type of control of this pest has been carried out to counteract its attack on the crop due to the little knowledge that the producer has, therefore it would be necessary to have clarity about the baseline of this producer in terms of his social perception and knowledge about the cultivation of sugarcane and the production of panela to be able to identify in a timely manner some situations, challenges and challenges that he could face in the short, medium and long term. Based on the above, the research question is: What are the factors that influence the introduction of sugarcane as a new production system in the Santa Rita farm, Vereda Aguas Claras, Municipality of Albania, Caquetá?
From the above, it is proposed as an objective of this research to identify the reasons that led the producer to opt for the production of sugarcane as the first agricultural system, taking into account the purely livestock background in the Santa Rita farm, Aguas Claras, municipality of Albania Caquetá.
It is important to understand the rural context within this type of association, such as the cultivation of panela cane, since technically, the idea of replacing the functions of nature, manipulating its productive origins, converting them into food and economic affinities makes it occupy one of the agroecological dimensions, taking into account in addition, that in order to carry out this type of production, ecological, agricultural and therefore forestry issues are touched, allowing it to be an object of design to create a sustainable system and on the other hand sustainable, by the adaptation systems that have made its production not only touches issues of food sovereignty but also a type of food sustainability.
On the other hand, it is also important to recognize the social and economic context since behind this attempt to cover sovereignty issues, trying to improve the quality of life within the components of these systems, different strategies are also linked to improving the welfare of people, where the important role of these participation strategies would be the farmer producer of sugarcane, as a result of the value and use of natural resources by them, meeting the basic needs of a population.
Theoretical Foundation
In order to carry out this research, concepts such as production systems were taken into account, which Navarro, Philippe, and Milleville define as “a system that is proposed at the level of the agricultural unit and is understood as a combination of the labor force and the means of production with the objective of obtaining diverse vegetable or animal productions.” (1993, p. 69)
In accordance with the above, a productive system is sugarcane (Saccharum officinarum), which is a monocotyledonous plant that belongs to the Poaceae family. Recognizing morphologically the plants allows us to notice differences and to know the species and varieties that exist to be later able to make a relationship in terms of performance and their adaptation in terms of behavior (López, 2015, p. 17).
To implement a productive system, it is necessary to study the determinants of crop adoption; following Barrientos and Cardona (2010), in the adoption of new crops, there are determining factors, such as the species to be adopted, the factors of essentials for production such as land, labor, inputs and information on proper management, and of course the study on the market.
With regard to rural agricultural contexts, Ramírez (2006) states that agriculture has denoted new production models that have allowed the development of organizations that have changed the concept we knew of the farm, where it is no longer related to farmer-owners since their exploitation work suggests the use of expert professional knowledge and trained personnel for its use.
Crop fashions, according to Molina (2017), during the Industrial Revolution, there were modifications in the practices of realizing and producing because with these changes came modifications in the market, capital, market and societal organizations, in addition to education and the changes in the production of farmers, because narrowing such production to a sector of measures and economic advances meant increasing care to this division, because they determined important syntheses within the framework of their production systems, exclusively the economic part, in which its purpose is given for rural lucrative markets.
In relation to the action project with damage to the landscape, Cruz et al. state that “the environmental impact assessment is one of the environmental protection tools that strengthen decision-making at the level of policies, plans, programs, and projects since it incorporates variable options that have not traditionally been considered during their planning” (2009, p. 7).
METHODS
Location
The department of Caquetá is located in the northwest of the Colombian Amazon region, between 00° 42’ 17” south latitude and 02° 04’ 13” north latitude, between 74° 18’ 39” and 79° 19’ 35” west longitude (Figure 1).

Figure 1. Location of Albania within Caquetá.
Source: IGAC. 2002
The municipality of Albania is located in the southwest of the department of Caquetá, with coordinates latitude north 1° 19’ 59’’’ and longitude west 75° 52’ 59’’’. Its municipal seat is located 74 km from the departmental capital, Florencia, 13 km from the urban center of the municipality of San José del Fragua, and 38 km from the urban center of the municipality of Curillo. The municipality has a land area of 417 km2, an average annual temperature of 23°C to 32°C, an altitude of 263 masl, and an average annual rainfall of 4,387,3 mm. The region is characterized by a monomodal rainfall regime, marked by a long rainy period between March and November, followed by a dry period between December and February (figure 2).

Figure 2. Vereda aguas claras
Source: Google Earth, 2022.
Target population
The study of the identification of the rural contexts associated with the cultivation of sugarcane is directed to the peasant population, specifically to the Suarez Artunduaga family, owners of the Santa Rita farm, where four people currently live. The family has been dedicated to cattle raising for many years and recently decided to bet on sugarcane production.
For the identification of the components that allowed understanding of the social contexts associated with the cultivation of sugarcane in the Santa Rita farm, Vereda Aguas Claras, Municipality of Albania, Caquetá, the following guidelines were taken into account to identify the key informant, who was directly linked to the establishment of the crop, who had experience in the management of sugarcane and who was permanently engaged in the application of maintenance practices on the crop.
Methodological approach
This research is based on the historical hermeneutic paradigm because it presents a practical interest aimed at understanding the methodological world. For this, Marín states that: “The historical hermeneutic paradigm proposed science as a complex system that sought understandings mediated by language, which led to interpretative processes of social and human reality” (2009, p. 20).
The present research focused on qualitative research because its methodology sought to obtain information that allowed understanding the nature and quality of the behavior of an individual or a group as well as the reasons for such behavior; that is, the what, how, and why of such behavior. Perez states that this approach arises as an alternative to the rationalist paradigm since, in social disciplines, there are different problems, issues, and restrictions that cannot be explained or understood to their full extent by quantitative methodology. These new approaches come mainly from anthropology, ethnography, symbolic interactionism, etc. (1994, p. 26).
The data collected during the interview with the producer was processed with the support of the qualitative data software ATLAS. Ti Version 22, and two networks were generated in which reference is made to the type of relationship between the codes and the respective triangulation and writing of the findings.
RESULTS AND DISCUSSION
The reasons why the producer decided to plant sugarcane in the Santa Rita farm, aguas claras, municipality of Albania, are summarized in table 1.
|
Table 1. Interview analysis |
||
|
Sentences of interest |
Code |
Family |
|
“Implement another type of crop , other than pasture crop for livestock production” |
Change |
Socio-productive |
|
“Production alternative for the farm” |
Innovation |
|
|
“We didn’t take into account how that pricing issue” |
Ignorance |
|
|
“We don’t think directly about the production of the panela process” |
Desinteres product |
|
|
“Crop cleaning process” |
Cultural practices |
|
|
“Initially we didn’t think of the Cane variety that would be as suitable for our soils” |
Variety |
|
|
“We didn’t take into account how the type of pests that affect it” |
Damage |
|
|
“We didn’t have as technical assistance” |
Lack of attendance |
|
|
“We haven’t had like assistance from any public entity” |
Institutional in attendance |
|
|
“We have gone with the little knowledge we have” |
Local knowledge |
|
|
“But they haven’t been as effective” |
Ignorance Failure |
|
|
“Due to the short time we have been working with sugarcane cultivation” |
Experience |
|
|
“It has not been able to bring us closer to public entities” |
Institutional |
|
|
“We started with this crop about 2 years ago” |
Cane |
Technical-agronomic |
|
“A productive unit or a farm must therefore have a diversity of crops” |
Diversity |
|
|
“It serves the soil for its own fertilization” |
Fertilization |
|
|
“That I had in mind, let’s say how to find the knowledge” |
Assistance |
|
|
“Technical assistance or with producers in the region” |
Consulting |
|
|
“We are committed to the implementation of sugarcane cultivation” |
Seeding Cane |
|
|
“I can perform well.” |
Productivity |
|
|
“Implement another type of crop, other than pasture for livestock production” |
Monoculture Agriculture livestock farming |
|
|
“We don’t think directly about the production of the panela process” |
Panel |
|
|
“We started as with the sowing of the crop” |
Agriculture |
|
|
“Fertilization activity” |
Subscriptions |
|
|
“It’s constantly turning over a new leaf” |
Leaf fall |
|
|
“It contributes a greater number of organic material” |
Nutrient cycling |
|
|
“Initially we didn’t think of the Cane variety that would be as suitable for our soils” |
Genetics |
|
Technical-agronomic family
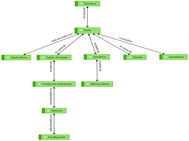
Livestock is the most common production system in the rural context. However, there is interest in rural communities to implement other agricultural and land use alternatives, such as the case of planting sugarcane, although the producer recognizes that this is a monoculture, which, in his opinion, is a system that favors the cycling of nutrients from the fall of the leaves, which in turn functions as a fertilizer, contributing to the soil fertilization process (Figure 1). In line with the above, López (2015) adds that sugarcane can coexist with other crops, increasing the potential mentioned by the interviewee since the association is a strategy to not only recover the crop but to ensure part of the animal feed.
On the other hand, if nutrient cycling brings fertility to the soil, following Tarazona (2011), it is necessary to carry out a fertilization plan according to the nutritional needs of the soil and crop requirements after having carried out a soil analysis that shows both its physical and chemical state and the fertilization requirements necessary to obtain a good development of the crop and improve its productivity.
In relation to the above, Osorio (2007) mentions that in order to obtain better crop productivity and, therefore, a better quality of panela, it is necessary to promote the planting of sugarcane varieties with improved genetics aimed at obtaining high yields.
On the other hand, the adoption of the sugarcane production system as the first option to face the predominant system for years in the Santa Rita farm, such as cattle raising, is a good way to start the implementation of new production systems that provide diversity. However, it is of great importance at the moment of selecting the crop to take into account the edaphoclimatic requirements in order to make the best choice regarding the varieties that are best adapted to these conditions, also to be previously informed about the crop management in order to obtain a good production and therefore a good product, in this case, panela.

Figure 1. Producer’s perception of the crop and its benefits.
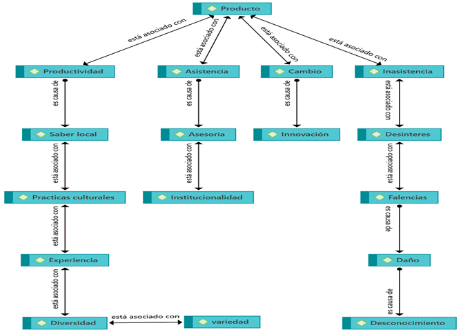
Socio-productive family
The recent establishment of the panel sugarcane crop requires a certain change in the cultural practices of the farm producer, which is common with this crop. However, the producer is aware that the lack of knowledge or experience in the management of the crop has led to certain shortcomings that have yet to allow institutional support for the improvement of the product in the market. Porras (1995), for his part, points out that sugarcane production is transported constantly, regardless of the time of year, and that these practices cause great damage to the soil since tools and methods are used that can affect the cultivation areas.
Now, this new system, with the purpose of innovation, has been involved with the local knowledge that the producer has tried to impose since technical assistance has not been possible on this crop, and the practices associated with it were not taken into account. However, Montenegro, Ruiz, and Tafur (2010) clarify that the practices subjected to the establishment of a single crop were the cause of not considering the practices of soil use, as a consequence of not knowing the practice of crop rotation, with the exception of the variation of the type of cane, which has adaptability and adjusts to the requirements of both the soil and the plant.
However, and having said the above, Volverás, González, Huertas, Kopp, Ramírez (2020) affirm that practices of aggregation of nutrients to the soil, such as N, P, and K, do not guarantee a suitable yield for sugarcane cultivation, and that there may also be deficiencies of nutrients such as B, Cu, Fe, Mn, and Zn, however, it is possible to achieve better sugarcane yields and therefore, the production of panela, with fertilizers provided by organic fertilizers. However, due to the lack of knowledge of the farm’s producer, they have not been implemented.
It is very clear that the producers have tried to implement new systems, whether they are livestock or agricultural; however, the lack of technical assistance has been a problem, which has been increasing with the disinterest caused by the same, and when trying to opt for these new systems without such assistance, certain damages have been caused to the soil, and many times failures in the adaptation of new crops, in soils that we have not made feasible and damaged with practices that have not been tolerable for the ecosystem. (figure 2)

Figure 2. Producer’s perception of the disadvantages of adopting the sugarcane production system.
Source: own
CONCLUSIONS
It is important and strategically profitable to implement production systems, whether livestock or agricultural, that allow efficient use of the soil and the surpluses of the other production systems of a farm.
However, it is convenient to take into account that if it is a completely new production system for the farmer or peasant, management measures, control, and efficient plans must be taken to allow the correct distribution of such a system since the fact of not taking into account, these measures could jeopardize the main objective of the implementation of such production system.
Therefore, the adjustments that can be made to any new system are related to technical assistance, established monitoring, a determined management plan, and practices that guarantee the sustainability of its production.
REFERENCES
1. Acevedo, X. & Martínez, H. (2002). Características y estructura de la cadena agroindustrial de la panela en Colombia. Ministerio de Agricultura y Desarrollo Rural. Documento de trabajo No.12
2. Acevedo, X., Martínez, H., & Ortiz, L. (2005). La cadena agroindustrial de la panela en Colombia. Una mirada global de su estructura y dinámica 1991-2005. Ministerio de Agricultura y Desarrollo Rural. Documento de trabajo No.57
3. Áreas, rendimiento y producción proyección para 2020. (s. f). Fedepanela. Consultado en http://www.sipa.org.co/wp/wp-content/uploads/CIFRAS_2020_FEDEPANELA.pdf
4. Abreu, L. (2012). Hipótesis, Método & Diseño de Investigación (Hypothesis, Method & Research Design). International Journal of Good Conscience.7 (2) 187-197.
5. Barrientos, J. & Cardona, J. (2010). Los pequeños productores están limitados para adoptar nuevos cultivos. El caso de las hierbas aromáticas en la región de Sumapaz, Cundinamarca. Agronomía Colombiana 28(1). Universidad Nacional de Colombia. Bogotá, Colombia.
6. Cruz, V., Gallego, E., González, L. (2009). Sistemas de evaluación de impacto ambiental. Universidad Politécnica de Valencia.
7. Departamento del Caquetá. (2015). Corpoamazonia. Consultado en https://www.corpoamazonia.gov.co/region/caqueta/caq_economico.htm#
8. El ICA actualizo a productores de caña panelera de La Montañita, Caquetá, en el adecuado manejo del cultivo. (2017, 27 de marzo). Instituto Colombiano Agropecuario. Consultado en https://www.ica.gov.co/noticias/todas/el-ica-actualizo-a-productores-de-cana-panelera-de
9. García, H., Rodríguez, G., Roa, Z., & Santacoloma, P. (2004). Producción de panela como estrategia de diversificación en la generación de ingresos en áreas rurales de América Latina. Servicio de Gestión, Comercialización y Finanzas Agrícolas (AGSF), Organización De Las Naciones Unidas Para La Agricultura Y La Alimentación (FAO).
10. López, J. (2015). La caña de azúcar (Saccharum officinarum) para la producción de panela. Caso: nordeste del departamento de Antioquia. Universidad Nacional Abierta y a Distancia. UNAD. Medellín.
11. López, J. (2015). Manejo agronómico del cultivo de la caña de azúcar para panela en Antioquia. Corpoica. Bogotá, Colombia.
12. Marín, J. (2009). El conocimiento pedagógico fundamentado en una epistemología de los sistemas complejos y una metodología hermenéutica. Pedagogical knowledge based in a espistemology of complex systems and hermeutil methodology. Vol. 3, N.6
13. Ministerio de agricultura y desarrollo rural (Minagricultura). (2019). Cadena agroindustrial de la panela. Dirección de cadenas agrícolas y forestales.
14. Mojica, A., & Paredes, J. (2004). El cultivo de la caña panelera y la agroindustria panelera en el departamento de Santander, Centro Regional de Estudios Económicos. Banco de la República. Bucaramanga
15. Molina, O. (2017). Rentabilidad de la producción agrícola desde la perspectiva de los costos reales: municipios Pueblo Llano y Rangel del estado Mérida, Venezuela. Universidad de Los Andes. Venezuela.
16. Montenegro, M., Ruiz, H. & Tafur, H. (2010). TIEMPO DE USO DEL SUELO CULTIVADO CON CAÑA PANELERA Y SU EFECTO SOBRE ALGUNAS PROPIEDADES FÍSICAS EN SANDONA, NARIÑO. REVISTA DE AGRONOMÍA. Vol. 27, No. 1.
17. Navarro, H., Philippe, J. & Milleville, P. (1993). Sistemas de producción y desarrollo agrícola.
18. Osorio, G. (2007). Manual: Buenas Prácticas Agrícolas -BPA- y Buenas Prácticas de Manufactura -BPM-en la Producción de Caña y Panela. FAO-MANA.CORPOICA.
19. Pérez, G. (1994). Investigación cualitativa. Retos e interrogantes. 1 método. Editorial La Muralla. S. A. Madrid.
20. Porras, V. (1995). El cultivo de la caña en la zona azucarera de Colombia, Cali. CENICAÑA.
21. Planck, U. & Ziche, J. (1979). Land- und Agrarsoziologie. Eugen Ulmer, Stuttgart, Alemania.
22. Ramírez, L. (2006). Ruralidad y educación rural. Referentes para un Programa de Educación Rural en la Universidad Pedagógica Nacional. Revista Colombiana de Educación, (51). Bogotá, Colombia.
23. Rojas, J. M., Yasno, C. A. y Rivas, E. H. (1999). La tecnología del cultivo de caña panelera. Programa Región Agrícola. Florencia.
24. Sánchez, V., Rincón, M., y Lugo, J. (2013). Imaginarios rurales y agropecuarios y políticas agrarias en el departamento del Caquetá, Colombia. Ingeniería & Amazonía, 6(1).
25. Tarazona, G. (2011). Manejo fitosanitario del cultivo de la caña panelera, medidas para la temporada invernal. Bogotá, Colombia
26. Uniamazonia para trabajar el cultivo de la caña panelera en el Caquetá. (s. f). Agrosavia. Consultado en https://www.agrosavia.co/noticias/alianza-estrat%C3%A9gica-agrosavia-uniamazonia-para-trabajar-el-cultivo-de-la-ca%C3%B1a-panelera-en-caquet%C3%A1
27. Vásquez, J. H. (S.f). Aproximación a la problemática de la producción de panela en el municipio de Topaipí Cundinamarca. Revista de investigación opinión pública.
28. Volverás, B., González, C., Huertas, B., Kopp, E. & Ramírez, J. (2020). Efecto del fertilizante orgánico y mineral en rendimiento de caña panelera en Nariño, Colombia.
FINANCING
None.
CONFLICT OF INTEREST
None.
AUTHORSHIP CONTRIBUTION
Conceptualization: María Alexandra González Rodríguez, Darly Dayana Murcia Lesmes, Verenice Sánchez Castillo.
Data curation: María Alexandra González Rodríguez, Darly Dayana Murcia Lesmes, Verenice Sánchez Castillo.
Research: María Alexandra González Rodríguez, Darly Dayana Murcia Lesmes, Verenice Sánchez Castillo.
Project administration: María Alexandra González Rodríguez, Darly Dayana Murcia Lesmes, Verenice Sánchez Castillo.
Resources: María Alexandra González Rodríguez, Darly Dayana Murcia Lesmes, Verenice Sánchez Castillo.
Supervision: María Alexandra González Rodríguez, Darly Dayana Murcia Lesmes, Verenice Sánchez Castillo.
Writing - original draft: María Alexandra González Rodríguez, Darly Dayana Murcia Lesmes, Verenice Sánchez Castillo.