doi: 10.56294/pa202423
ORIGINAL
Effects of hunting and wildlife trafficking by peasants in the Huitorá indigenous reservation
Efectos de cacería y tráfico en fauna silvestre por parte de los campesinos en el resguardo indígena Huitorá
Maria Isabel Garay Monaityama1,
Verenice Sánchez Castillo1
*
1Universidad de la Amazonia, Florencia-Caquetá,Colombia.
Citar como: Garay Monaityama MI, Sánchez Castillo V. Effects of hunting and wildlife trafficking by peasants in the Huitorá indigenous reservation. Southern perspective / Perspectiva austral. 2024;2:23.https://doi.org/10.56294/pa202423
Recibido: 31-08-2023 Revisado: 26-01-2024 Aceptado: 16-03-2024 Publicado: 17-03-2024
ASBTRACT
The following work reflects the activities carried out through the illegal trade of wildlife in the Huitora indigenous reservation, taking into account the hunting and extraction of flora and fauna in said territory, which these activities bring consequences of imbalance in the natural environment.The deterioration of ecosystems. For this reason, a series of interviews were carried out with the inhabitants of the territory and thus be able to know how much affectation is reflected by the peasant in terms of the fall and extraction of fauna, having said that, the wildlife is in danger, for what it is It is important to have the support of the environmental authorities such as the Police Authorities and Urban Environmental Authorities, to fear control in the area, and therefore these wild species have a better life in their natural environment.
Keywords: Hunting; Illegal Trafficking; Control; Extraction; Territory.
RESUMEN
El siguiente trabajo refleja las actividades que realizan a través del comercio ilegal de fauna silvestre en el resguardo indígena Huitora, teniendo en cuenta en la cacería y extracción de flora y fauna en dicho territorio, el cual estas actividades traen consecuencias de desequilibrio en el medio natural y el deterioro de los ecosistemas. Por lo que se llevó acabo una series de entrevista a los habitantes del territorio y así poder conocer que tanta afectación se ve reflejada por campesino en cuanto la caería y extracción de fauna, dicho esto la vida silvestres se viendo en peligro, por lo que es de importancia tener apoyo de las autoridades ambientales tales como las Autoridades policiales Autoridades Ambientales Urbanes, para poner temer un control en la zona, y que por lo tanto estas especies silvestres tengan una mejor vida en su medio natural.
Palabras clave: Cacería; Tráfico Ilegal; Control; Extracción; Territorio.
INTRODUCCIÓN
La fauna silvestre tiene la libertad de poder vivir en paz en su entorno natural, aunque muchos de estos animales están en vía de extinción, esto debido a la caza ilegal y tala de indiscriminada de árboles, ocasionando varios daños y llegando a la devastación en el equilibrio ecológico (Ravettino,2018). La incontable biodiversidad se encuentran en las zonas como Indonesia, Australia, Asia , Sudáfrica , África y gran parte del continente americano, convirtiendo el tráfico de variedad de especie en flora y fauna ocupando el tercer comercio ilegal, de hecho Sudamérica es el que traslada el tráfico de fauna a unos a mil millones de dólares y sus principales destinos son Japón, Estados Unidos y Europa el cual prefieren especies como el mono, aves, iguanas, tortugas esto con el fin de matar y extraer el plumaje y cuero. Brasil es el país con mayor explotación considerada en 12 millones en cuánto números de víctimas de contrabando de fauna silvestre con cerca al 20 por ciento de animales y cada año se captura 38 millones de animales y el 90 por ciento muere en transporte ilegal y caería. Por su parte Colombia es el principal país con variedad de aves, segundo en peces, anfibios y plantas, tercero en reptiles, cuarto en mamíferos. Por lo tanto, esta biodiversidad se encuentra en peligro de extinción (METROPOLITANA,2019).
La fauna silvestre a nivel Nacional es de importancia para las comunidades rurales en cuanto la proteína animal con cerca al 27 % de habitantes en total y en indígenas con un 900 000. En la región amazonia a se extrae 40 000 toneladas de carne (Gómez et al., 1994) lo cual implica la cacería de fauna silvestre llegando a un desequilibrio de biodiversidad.
Según CARACOL RADIO (2017) menciona que el tráfico ilegal de fauna es una de las preocupaciones del Ministerio de Ambiente y los departamentos con mayor tráfico ilegal fauna silvestre son Sucre, Caldas, Antioquia, Bolívar, y Córdoba. En los años que más decomisaron especie fue en el 2005 y 2009, rescatando con vida a 211 571 los cuales los animales más afectado por el tráfico son tortuga Hicotea, la iguana verde y la babilla las aves como perico y el loro los mamíferos el mico titi, ardilla de cola roja, y el armadillo
En Colombia la diversidad biológica está situado entre los primeros en biodiversidad del mundo, el primer puesto en anfibios, aves y el segundo en flora y mariposas. De manera que la diversidad en Colombia se convertido en cacería y tráfico ilegal de fauna silvestres por lo que se evidencia en peligro de extinción casi 2000 fauna. En Colombia el tráfico ilegal afecta 76 de mamíferos, 9 de anfibios y 234 de aves, ocupando el segundo puesto de cacería y tráfico ilegal de fauna silvestre a nivel global (METROPOLITANA,2019). Existen unas normatividad para llevar a cabo el proceso control y vigilancia de hecho con estragáis y redacción de políticas, sensibilización y ejecución de acciones educativa. Sobre estrategias nacional para impedir y controlar la cacería, tráfico ilegal de fauna silvestre (Gómez, 2002). Esta estrategia es con el fin de lograr un mayor conservación en fauna silvestre que son afectadas por el tráfico, y que es de importancia en la biodiversidad.
La amazonia tiene gran variedad de flora y fauna con cerca al 10 % de biodiversidad de hecho gran parte de esta reserva biológica se encuentra entre los siete departamento de Colombia, entre ellos el Caquetá, de hecho la población de fauna silvestre se encuentran en el piedemonte amazónico, valles y selvas como en San Vicente del Caguán, donde se puede evidenciar variedad de animales como aves, reptiles, mamíferos y su pérdida de hábitat está siendo causada por la deforestación indiscriminada en la selva amazónica, esta especies están en amenaza como la caza insostenible y el comercio ilegal de fauna silvestre un claro ejemplo es los asesinato de madres primates ( churuco, tití) para poner en ventas sus crías (Botache, 2016).
Estas especies son los principales que sacan al comercio ilegal en el Caquetá como guacamayo, loro real, comejenero, churuquero, primates, mono, ardilla, bebe leche, y mamíferos con intención de alimento tales como boruga, armadillo, cerrillos y cerdos salvajes (Botache, 2016). De hecho, las autoridades decomisan y sancionan a quienes realizan esta actividad, y regular el comercio de estas especies evitando el daño en fauna silvestre de la Amazonia.
Sin embargo, las interacciones de los diferentes ecosistemas con las actividades antropogénicas, como la agricultura, la ganadería, la urbanización, la cacería y el tráfico ilegales de especies silvestres han ocasionado la modificación, fragmentación y pérdida de los sistemas biológicos naturales, teniendo un alto costo en términos de biodiversidad (Sarukhán, et al. 2012).
Sin embargo, los cambios del ecosistemas en cuanto las transformación antropogénicas, como la ganadería, agricultura, cacería, la urbanización y el tráfico de especies silvestres, el cual han realizados fragmentación, modificación y perdidas del medio natural (Galván, 2016).
El resguardo indígena de HUITORA cuenta con una extensión territorial de 67 220 hectáreas y 89 habitantes de esta comunidad, Desde los años 70 se han venido incrementado la caza de fauna silvestre en el Resguardo debido a muchos factores como; la llegada de los colonos por la explotación del caucho, ventas de pieles, madera , minería y cultivos ilícitos, debido a esto los campesinos se han asentado a los alrededores del resguardo, abriendo fincas para la explotación ganadera, de tal forma que acabaron con los bosque y de esta manera la fauna silvestre, es por eso que se vienen presentando la cacería en el resguardo debido a esto que se han presentado se hace necesario la conservación de la fauna silvestre que hiciste actualmente en el Resguardo indígena Huitorá porque muchas especies se encuentran en vía de extinción ejemplo El tigre, la danta, la arpía(águila real),Boruga, la tortuga.
Los indígenas del resguardo vienen realizando cacería para el sustento de sus familia, y tener unas sostenibilidad de vida y una alimentación segura, y los campesinos quienes habitan a los alrededores del resguardo y tiene finca cercanas tomaron como alternativa de ingreso económico la cacería y el tráfico ilegal, esto con el fin de generar ingresos a su hogar, ocasionando la disminución de mamíferos, aves y reptiles ,siendo esto problema que está llevando el resguardo ocasionando la escasez de carne en para el sustento de los indígenas y la preocupación por la fauna en el territorio. ¿Cuáles son los efectos de cacería y tráfico en fauna silvestre por parte de los campesinos en el resguardo indígena Huitorá?
Fundamentación Teórica
Motores de deforestación
Según la FAO (2010) las tasa de deforestación son las actividades agrícolas, cultivos ilícitos, especulación de tierras.
Fauna silvestre y el tráfico ilegal
Finamente la fauna silvestre es entendida como recursos naturales no renovables en Colombia, aunque definida por el Artículo 249 del Decreto Ley 2811 de 1974 del presidente de la República “Por el cual se dicta el Código Nacional de Recursos Naturales Renovables y de Protección al Medio Ambiente” (Estrada-Cely, Guzmán-Ríos, & Parra Herrera, 2019)
Según Estrada et al. (2019) parte de que estos recursos son principalmente por la extracción directa del medio ambiente natural, no obstante, el territorio carece de cifras estadísticas que permiten implantar con certeza el efecto de la fauna silvestre y ecosistema, debido a su explotación y negocios ilegales (Figura 1).

Figura 1. Mercadeo ilegal de fauna silvestres en el departamento del Caquetá,2019
Fuente: (Estrada et al. 2019)
En el departamento del Caquetá es donde se evidencia estos delitos en cuanto su biodiversidad por sus faunas silvestres transformándose en comercio ilegal de la vida silvestre, postura que se ve reflejar en estables decomisos hechos por los mandos del medio ambiente representante de mantener el control de esta clase de ocupaciones (Estrada et al. 2019).
Estrategias de conservación
Finalmente, con la Ley 1333 de 1994 del congreso de la República, es la que constituye los procedimientos de autorización ambiental y otras ordenaciones, de forma similar en el titulo VI esta las colocación de fauna silvestre restituidos seguido del articulo 50 el cual establece el decomiso de preventivo y si la autoridad no cuenta con los espacios necesarios para estos individuos pasan a ubicarlos a centros de hogares de paso, jardines botánicos y zoológicos, (Estrada et al. 2019).
En casos bastante insólito y sin daño de pena oportuno una vez que el poder ambiental considere en decomiso especies silvestres el cual involucra grande afectaciones para dichos sujetos soportando criterio técnico, que van a poder acceder a mantener y conservar continuamente y una vez que se inspeccionen anteriormente frente a la protección ambiental seguido a que terminen con las responsabilidades y obligaciones en temas de funcionamiento fauna silvestre a mantener (Gov.co, 2009).
Deforestación en la zona aledaña
Finalmente, Sánchez (2020) define que las agroindustrias son una amenaza para los agroecosistemas, y además ha transformado los bosques en pastizales, siendo esto un problema para las comunidades indígenas, de manera que estas selvas han sido el hogar que se vuelve irreconocibles.
METODOLOGÍA
Localización
El sitio de estudio está ubicado en el Resguardo Indígena Huitorá del Municipio Solano Caquetá (Figura 2). Cuenta con una extensión territorial de 67 220 hectáreas y 89 habitantes de esta comunidad (Latitud: 0.163156 Longitud: -74.6727). Sus límites se enmarcan al norte con vecinos colonos y al ser con veredas Tres tronco, la Mana del municipio de Solano Caquetá, el resguardo Huitorá limita al suroeste con el Caquetá y por el oeste con el caño Orotuya y este con el caño Peneya.(USAID,2013).

Figura 2. Mapa del Municipio de Solano, Caquetá (Colombia), resguardo indígena Huitorá (Mapcarta,2022)
Población
La población que se va a realizar el estudio son con los habitantes del resguardo los cuales son adultos y menores de edad, los informantes claves serán el Cacique ( jefe del resguardo y como sabedor del territorio) la gobernadora, y jóvenes que están en proceso de liderazgo por el territorio, por lo que son los que tienen mayor conocimiento en la afectación de cacería y tráfico ilegal de fauna silvestre, y las condiciones del resguardo son las más acertadas para llevar a cabo dichas entrevistas. Este resguardó están en proceso de conservación de la biodiversidad.
Criterios para la selección de los informantes clave:
• Habitantes que tengan conocimiento de todo los procesos de biodiversidad que se lleva a cabo en el territorio.
• Un actor que esté relacionado directamente con la experiencia
• Habitantes que esté en proceso de proteger y cuidar la fauna y flora silvestre del resguardo con instituciones.
• Jóvenes que estén desempeñando el papel a la conservación del territorio junto con la ecología.
Enfoque de investigación
Paradigma de la investigación critico Histórico hermenéutica. El paradigma introduce fundamentos que se encuentran encaminados hacía semblante tanto simbólicos como histórico este método se basa en como la naturaleza humana trata de darle sentido a un fenómeno que al mismo tiempo presenta elementos de participación, el cual, se manifiestan las técnicas que se emplean para emplear cierta información (Arráez, Calles, & Moreno de Tovar, 2006)
Investigación descriptiva, porque trata de especificar Los procedimientos en la ciencia y así poder describir las características del fenómeno entre población y sujeto que se va a estudiar y analizar (Martinez, 2016) Es así como da claridad a los efectos de cacería y fauna Silvestre en el resguardo Huitorá con el fin de tener respuesta en cómo se lleva a cabo la biodiversidad.
El enfoque de la presente investigación es de tipo cualitativo porque es aquella donde enfoca el estudio en la calidad de relaciones y además no considera los elementos concreto de investigación si no que hace parte de las interacciones en donde se relaciona con la ecología enfocado en predios y fincas en relación entre distintos elementos y guías de dichos estudios (Solís, 2019)
Método
Se realizo una entrevista pertinente, al informante clave del Resguardo indígena Huitora, seguido de los siguientes criterios:
A. que tuviera conocimiento de los proceso en el resguardo desde el inicio.
B. que se hubiera mantenido durante todo el proceso, relación directa en experiencias de tráfico en especies silvestres y cacería, un vez seleccionado el informante se le realizo una entrevista, la cual fue grabada, seguidamente se procedió a pasar la entrevista a Word, y se hicieron los diferentes comentarios con las palabras clave, luego es pasada a texto plano Después de esto se pasó el texto plano asiendo el uso del programa Atlasti_22, se seleccionan las frases de interés y seguido esto se establecieron los códigos los cuales fueron clasificados por familias teniendo en cuenta similitudes, se realizó a crear la nube de palabras donde se fueron retirando las palabras sin mayor relevancia, finalmente se establecieron los códigos existentes en cada familia dando como resultado un network y por último se realizó el diagrama de Sankey, por lo tanto con estos datos se hizo la descripción de los hallazgos y la triangulación de los resultado.
El informante nos relata que se ven afectadas la fauna silvestre por la caceria y el trafico ilegal, las principales son la caceria
RESULTADOS Y DISCUSIÓN
Al realizar la lectura de la percepción que tienen los entrevistados a cerca de tráfico y cacería ilegal en el resguardo indígena Huitora, se logra identificar el eje central de personas generadores de acciones contra el medio natural, acciones como la caza, tráfico ilegal, ganadería, tala, pesca ocasionado explotación de los recursos naturales.(Figura 3).

Figura 3. Nube de palabras cerca de tráfico y cacería ilegal, ocasionado afectación a los recursos naturales
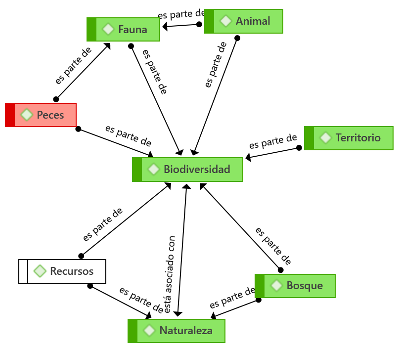
Los participantes de la entrevista en tráfico y cacería ilegal de fauna silvestre , se considera que los campesinos son los principales en explotación y tráfico de fauna silvestre ocasionado muertes en estos, y si bien aún niel menos colectivo aparece la sociedad naturaleza el cual es de importancia tener una buen relación con la naturaleza y los territorios, y por último se evidencia que en el territorio indígena Huitora se evidencia afectación en la biodiversidad en cuanto el tráfico ilegal que se lleva a cabo.(Figura 4).

Figura 4. Diagrama de Sankey significado de Biodiversidad
Delito ambiental
Al realizar la entrevista con los habitantes se da a conocer la extracción de la fauna silvestre y la deforestación de bosques por parte de los campesinos alrededor del resguardo el cual esta actividad es para a ganadería extensiva, tala de bosques para pastizal y así para la apropiación de más tierras además afectación las riberas de los ríos causa principal de desplazamientos de los peces. La cacería y tráfico ilegal es el problema principal en el resguardo y habitantes cercanos del territorio él es escogido para la comercialización y tener una economía y sostenibilidad en su familia. La exportación de la fauna y el desplazamiento en muchos casos mueren y desaparecen estas especies de hecho esto afecta la biodiversidad.
El Resguardo Huitorá, se caracteriza por su alta diversidad de especies de flora y fauna, para (Retana-Guiascón, Aguilar-Nah, & Niño-Gómez, 2011) la flora y fauna silvestre siguen jugando un papel puntual en el desarrollo socioeconómico de las agrupaciones rurales debido a su posibilidad para reparar las crecientes demandas de bienes materiales y culturales. Sin embargo, los problemas de deforestación del bosque, la cacería y el tráfico ilegal de las especies por parte de los campesinos vecinos del resguardo, preocupan cada vez más a la población indígena, pues su territorio, es una espesa mancha de bosque, rodeada de extensas áreas de poteros para la ganadería, así que el resguardo se convierte precisamente en el lugar de hábitat de diversas especies de fauna, flora, agua y peces, para el autoabastecimiento de las familias indígenas del lugar, pues estas actividades extractivas que resultan ser más de un interés económico que de sobrevivencia, tiene como resultado que muchas especies mueran, desaparezcan o se desplazan, buscando un lugar más seguro (Figura 5). Esto no es nuevo, ni particular en la comunidad de Huitorá, según The Nature Conservancy (2022) a lo largo de la historia las comunidades indígenas, han tenido que soportar que los campesinos ingreses a sus territorios y realicen tráfico de especies, comercio de pieles, tala ilegal, minería, extracción descontrolada, cultivos ilícitos y la colonización cultural entre otros, que contribuyen a disminuir la autonomía territorial de los pueblos indígenas, lo queo pone en riesgo también el sostenimiento de las familias del lugar.

Figura 5. Delito ambiental
Vida silvestre
La vida silvestre se evoluciono en Estados Unidos de America en el siglo XX y en Inglaterra como” game species” (O, 2011)La importancia de la vida silvestre es de importancia para el medio natural y las personas, por lo que contribuye el servicio del medio ambiente y los recursos natural el cual se refiere seres vivos, no domesticados (Manejo de vida silvestre, 2022). El planteamiento de la política nacional en vida silvestre, la autoridad seguido del artículo 15 de la Ley General del Equilibrio Ecológico y la Protección al Ambiente, por loque las autoridades deben tomar medidas de prevención, en conservación genética, y restauración, protección en los medio natural de estas especies, asimismo para la recuperación y conservación en fauna y flora silvestre (Leon, 2018) (Figura 6).

Figura 6. Vida silvestre
CONCLUSIONES
El tráfico de animales y cacería de estos son unas de actividades con mayor abundancia en los territorios indígenas, estas actividades crean serios problemas en cuanto equilibrio de los recursos naturales que pueden llegar a acabar con la extinción de diferentes especies, muchas de estos negocios ocasión la muerte de especies silvestres por lo que se han realizados leyes que protejan estas especies y puedan estar en su hábitat y así conservar la biodiversidad de los territorios y resguardos indígenas
REFERENCIAS
1. Arráez, M., Calles, J., & Moreno de Tovar, L. (2006). La Hermenéutica:una actividad interpretativa*. Sapiens. Revista Universitaria de Investigación, 8-12.
2. CARACOLRADIO. (2017). El TOP 5 de los departamentos donde más trafican especies. Obtenido de https://caracol.com.co/radio/2017/04/13/regional/1492043908_900585.html
3. Estrada-Cely, G. E., Guzmán-Ríos, M. A., & Parra Herrera, J. P. (2019). Estado actual de la fauna silvestre posdecomiso en el departamento del Caquetá - Colombia. revistamvz@ces.edu.co.
4. Galván, S. G. (2016). Día Nacional de la Conservación. GACETA: LXIII/2PPO-59/67672.
5. Gov.co. (21 de julio de 2009). Ley 1333 de 2009. Obtenido de https://www.funcionpublica.gov.co/eva/gestornormativo/norma.php?i=36879
6. Gómez, M., R. Polanco y A. Villa. 1994. Uso sostenible y conservación de la fauna silvestre en los países de la cuenca del Amazonas. Colombia. En: Informe para la FAO. Santafé de Bogotá. 86 p.
7. Leon, E. Z. (19 de Enero de 2018). LEY GENERAL DE VIDA SILVESTRE. Obtenido de https://www.senado.gob.mx/comisiones/medio_ambiente/docs/LGVS.pdf
8. METROPOLITNA. (2019). COLOMBIA: NUESTRA RIQUEZA TAMBIÉN ESTÁ AMENAZADA. Obtenido de FUTURO SOSTENIBLE: https://www.metropol.gov.co/Paginas/Noticias/elmetropolitano-ambiental/colombia-nuestra-riqueza-tambien-esta-amenazada.aspx
9. Manejo de vida silvestre. (2022). Obtenido de FAO: https://www.fao.org/sustainable-forest-management/toolbox/modules-alternative/wildlife-management/basic-knowledge/es/
10. Martinez, C. (20 de Septiembre de 2016). Investigación Descriptiva: Tipos y Características. Obtenido de StuDOCU: https://www.studocu.com/co/document/universidad-antonio-narino/metodos-epidemiologicos/investigacion-descriptiva/28012916
11. O, L. J. (2011). LA INVESTIGACIÓN EN TORNO A LA CONCEPCIÓN DE VIDA SILVESTRE:. Bogota-Colombia: file:///D:/Downloads/monitorbio,+BIOARTICULO+4.pdf.
12. Retana-Guiascón, O. G., Aguilar-Nah, M. S., & Niño-Gómez, G. (2011). USO DE LA VIDA SILVESTRE Y ALTERNATIVAS DE MANEJO INTEGRAL. EL CASO DE LA COMUNIDAD MAYA DE PICH, CAMPECHE,. Tropical and Subtropical Agroecosystems, 2.
13. Sánchez, J. S. (03 de Febrero de 2020). Los riesgos que enfrentan las comunidades en la frontera de la deforestación en Colombia. Obtenido de The Nature Conservancy: https://www.nature.org/es-us/sobre-tnc/donde-trabajamos/tnc-en-latinoamerica/colombia/historias-en-colombia/riesgos-comunidades-deforestacion-en-colombia/#:~:text=Comercio%20de%20pieles%2C%20tr%C3%A1fico%20de,territorial%20de%20los%20pueblos%20ind%C3%ADge
14. Solís, L. D. (28 de mayo de 2019). El enfoque cualitativo de investigación. Obtenido de Investigalia: https://investigaliacr.com/investigacion/el-enfoque-cualitativo-de-investigacion/
FINANCIACIÓN
Ninguna.
CONFLICTO DE INTERÉS
Ninguno.
CONTRIBUCIÓN DE AUTORÍA
Conceptualización: Maria Isabel Garay Monaityama, Verenice Sánchez Castillo.
Curación de datos: Maria Isabel Garay Monaityama, Verenice Sánchez Castillo.
Investigación: Maria Isabel Garay Monaityama, Verenice Sánchez Castillo.
Administración del proyecto: Maria Isabel Garay Monaityama, Verenice Sánchez Castillo.
Recursos: Maria Isabel Garay Monaityama, Verenice Sánchez Castillo.
Supervisión: Maria Isabel Garay Monaityama, Verenice Sánchez Castillo.
Redacción – borrador original: Maria Isabel Garay Monaityama, Verenice Sánchez Castillo.